LMZ14201EXTTZE/NOPB
电源管理 IC- 参考价格:¥108.68-¥99.15
更新日期:2024-04-01 00:04:00
LMZ14201EXTTZE/NOPB
电源管理 IC产品简介:面向军事和坚固耐用型应用的具有 42V 最大输入电压的 1A SIMPLE SWITCHER 电源模块
- 参考价格:¥108.68-¥99.15
LMZ14201EXTTZE/NOPB 供应商
- 公司
- 型号
- 品牌
- 封装/批号
- 数量
- 地区
- 日期
- 说明
- 询价
-
TI
-
原厂原装
22+ -
3288
-
上海市
-
-
-
一级代理原装
-
TI(德州仪器)
-
TO-PMOD-7
2022+ -
12000
-
上海市
-
-
-
原装可开发票
LMZ14201EXTTZE/NOPB 中文资料属性参数
- 制造商:National Semiconductor (TI)
- 最大输入电压:42 V
- 开关频率:1 MHz
- 输出电压:0.8 V to 6 V
- 输出电流:1 A
- 输出端数量:1
- 最大工作温度:+ 125 C
- 安装风格:SMD/SMT
- Input Voltage MIN:6 V
- 负载调节:1.5 mV / A
- 最小工作温度:- 55 C
- 封装 / 箱体:TO-PMOD-7
- 封装:Tube
- 工厂包装数量:45
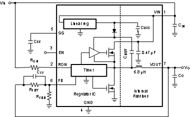
LMZ14201EXTTZE/NOPB 电路图
LMZ14201EXTTZE/NOPB 电路图
LMZ14201EXTTZE/NOPB 相关产品
- 100301QC
- 100304QC
- 100310QC
- 100311QC
- 100313QC
- 100316QC
- 100322QC
- 100329APC
- 100329DC
- 100336DC
- 100336PC
- 100341QC
- 100351DC
- 100351PC
- 100363QC
- 100364QC
- 100370QC
- 100390QC
- 100398QI
- 11AA010T-I/TT
- 11AA160T-I/TT
- 11LC010T-I/TT
- 11LC020T-I/TT
- 11LC040T-E/TT
- 11LC160T-E/TT
- 1ED020I12-F
- 2304NZGI-1LF
- 23A640-I/SN
- 23K256-I/SN
- 23K256-I/ST

搜索
发布采购