- 参考价格:¥102.47-¥149.04
更新日期:2024-04-01 00:04:00
产品简介:面向军事和坚固耐用型应用的具有 20V 最大输入电压的 2A SIMPLE SWITCHER 电源模块
查看详情- 参考价格:¥102.47-¥149.04
LMZ12002EXTTZ/NOPB 供应商
- 公司
- 型号
- 品牌
- 封装/批号
- 数量
- 地区
- 日期
- 说明
- 询价
-
TI
-
原厂原装
22+ -
3288
-
上海市
-
-
-
一级代理原装
-
TI/NS
-
DC/DC转换模块
21+ -
2000
-
上海市
-
-
-
原装现货,品质为先,请来电垂询!
LMZ12002EXTTZ/NOPB 中文资料属性参数
- 制造商:National Semiconductor (TI)
- 最大输入电压:20 V
- 开关频率:1 MHz
- 输出电压:0.8 V to 6 V
- 输出电流:2 A
- 输出端数量:1
- 最大工作温度:+ 125 C
- 安装风格:SMD/SMT
- 封装 / 箱体:TO-PMOD-7
- Input Voltage MIN:4.5 V
- 负载调节:1.5 mV/A
- 最小工作温度:- 55 C
- 封装:Reel
- 工厂包装数量:250
- 类型:Step Down
产品概述
The LMZ12002EXT SIMPLE SWITCHER® power module is an easy-to-use step-down DC-DC solution capable of driving up to 2A load
with exceptional power conversion efficiency, line and load regulation, and output accuracy. The LMZ12002EXT is available
in an innovative package that enhances thermal performance and allows for hand or machine soldering.
The LMZ12002EXT can accept an input voltage rail between 4.5V and 20V and deliver an adjustable and highly accurate output
voltage as low as 0.8V. The LMZ12002EXT only requires three external resistors and four external capacitors to complete the
power solution. The LMZ12002EXT is a reliable and robust design with the following protection features: thermal shutdown,
input under-voltage lockout, output over-voltage protection, short-circuit protection, output current limit, and allows startup
into a pre-biased output. A single resistor adjusts the switching frequency up to 1 MHz.
LMZ12002EXTTZ/NOPB 数据手册
| 数据手册 | 说明 | 数量 | 操作 |
|---|---|---|---|
LMZ12002EXTTZ/NOPB
|
IC BUCK SYNC ADJ 2A TO-PMOD-7 |
31页,1.75M | 查看 |
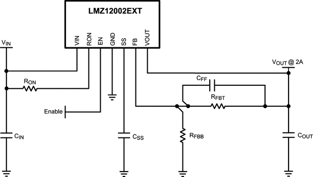
LMZ12002EXTTZ/NOPB 电路图
LMZ12002EXTTZ/NOPB 电路图
LMZ12002EXTTZ/NOPB 相关产品
- 100301QC
- 100304QC
- 100310QC
- 100311QC
- 100313QC
- 100316QC
- 100322QC
- 100329APC
- 100329DC
- 100336DC
- 100336PC
- 100341QC
- 100351DC
- 100351PC
- 100363QC
- 100364QC
- 100370QC
- 100390QC
- 100398QI
- 11AA010T-I/TT
- 11AA160T-I/TT
- 11LC010T-I/TT
- 11LC020T-I/TT
- 11LC040T-E/TT
- 11LC160T-E/TT
- 1ED020I12-F
- 2304NZGI-1LF
- 23A640-I/SN
- 23K256-I/SN
- 23K256-I/ST

搜索
发布采购
LMZ12002EXTTZ/NOPB