LMV796QMF/NOPB
放大器 IC- 参考价格:¥11.52-¥9.32
更新日期:2024-04-01 00:04:00
LMV796QMF/NOPB 供应商
- 公司
- 型号
- 品牌
- 封装/批号
- 数量
- 地区
- 日期
- 说明
- 询价
-
TI
-
原厂原装
22+ -
3288
-
上海市
-
-
-
一级代理原装
-
TI/德州仪器
-
SMD
21+ -
10000
-
杭州
-
-
-
只做原装现货,大量现货热卖
-
TI(德州仪器)
-
SOT-23-5
2022+ -
12000
-
上海市
-
-
-
原装可开发票
LMV796QMF/NOPB 中文资料属性参数
- 制造商:National Semiconductor (TI)
- 通道数量:1
- 共模抑制比(最小值):94 dB
- 输入补偿电压:1.35 mV
- 输入偏流(最大值):1 pA
- 工作电源电压:6 V
- 安装风格:SMD/SMT
- 封装 / 箱体:SOT-23-5
- 转换速度:9.5 V/us
- 最大工作温度:+ 125 C
- 封装:Reel
- 最小工作温度:- 40 C
- 工厂包装数量:1000
产品特性
- Input Referred Voltage Noise 5.8 nV/√Hz
- Input Bias Current 100 fA
- Unity Gain Bandwidth 17 MHz
- Supply Current per ChannelLMV796/LMV796Q 1.15 mA LMV797 1.30 mA
- LMV796/LMV796Q 1.15 mA
- LMV797 1.30 mA
- Rail-to-Rail Output Swing@ 10 kΩ Load 25 mV from Rail @ 2 kΩ Load 45 mV from Rail
- @ 10 kΩ Load 25 mV from Rail
- @ 2 kΩ Load 45 mV from Rail
- Guaranteed 2.5V and 5.0V Performance
- Total Harmonic Distortion 0.01% @ 1kHz, 600Ω
- Temperature Range −40°C to 125°C
- LMV796Q is an Automotive Grade Product that is AEC-Q100 Grade 1 Qualified and is Manufactured on an Automotive Grade Flow.
产品概述
The LMV796/LMV796Q (Single) and the LMV797 (Dual) low noise, CMOS input operational
amplifiers offer a low input voltage noise density of 5.8 nV/√Hz while
consuming only 1.15 mA (LMV796/LMV796Q) of quiescent current. The LMV796/LMV796Q and LMV797 are
unity gain stable op amps and have gain bandwidth of 17 MHz. The LMV796/LMV796Q/ LMV797 have a
supply voltage range of 1.8V to 5.5V and can operate from a single supply. The
LMV796/LMV796Q/LMV797 each feature a rail-to-rail output stage capable of driving a 600Ω load and
sourcing as much as 60 mA of current.The LMV796/LMV796Q family provides optimal performance in low voltage and low noise
systems. A CMOS input stage, with typical input bias currents in the range of a few femtoAmperes,
and an input common mode voltage range, which includes ground, make the LMV796/LMV796Q and the
LMV797 ideal for low power sensor applications.The LMV796/LMV796Q/LMV797 are manufactured using TI’s advanced VIP50 process. The LMV796/
LMV796Q are offered in 5–pin SOT-23 package. The LMV797 is offered in 8–pin VSSOP package.
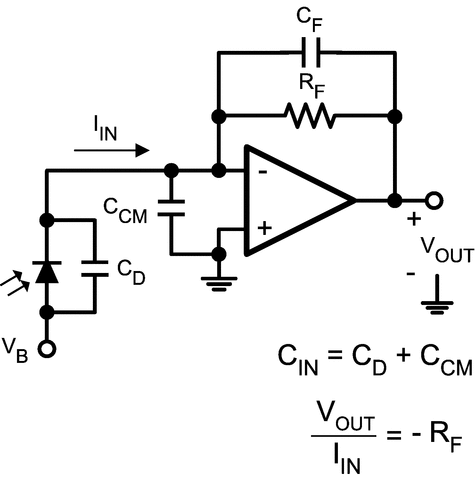
LMV796QMF/NOPB 电路图
LMV796QMF/NOPB 电路图
LMV796QMF/NOPB 相关产品
- 100301QC
- 100304QC
- 100310QC
- 100311QC
- 100313QC
- 100316QC
- 100322QC
- 100329APC
- 100329DC
- 100336DC
- 100336PC
- 100341QC
- 100351DC
- 100351PC
- 100363QC
- 100364QC
- 100370QC
- 100390QC
- 100398QI
- 11AA010T-I/TT
- 11AA160T-I/TT
- 11LC010T-I/TT
- 11LC020T-I/TT
- 11LC040T-E/TT
- 11LC160T-E/TT
- 1ED020I12-F
- 2304NZGI-1LF
- 23A640-I/SN
- 23K256-I/SN
- 23K256-I/ST

搜索
发布采购