更新日期:2024-04-01 00:04:00
产品简介:汽车级、双通道、5.5V、5MHz、RRIO、35mA 输出电流运算放大器
查看详情LMV712Q1MM/NOPB 供应商
- 公司
- 型号
- 品牌
- 封装/批号
- 数量
- 地区
- 日期
- 说明
- 询价
-
TI
-
原厂原装
22+ -
3288
-
上海市
-
-
-
一级代理原装
LMV712Q1MM/NOPB 中文资料属性参数
- 现有数量:945现货10,000Factory
- 价格:1 : ¥17.57000剪切带(CT)1,000 : ¥8.93172卷带(TR)
- 系列:Automotive, AEC-Q100, LMV?
- 包装:卷带(TR)剪切带(CT)Digi-Reel? 得捷定制卷带
- 产品状态:在售
- 放大器类型:通用
- 电路数:2
- 输出类型:满摆幅
- 压摆率:5V/μs
- 增益带宽积:5 MHz
- -3db 带宽:-
- 电流 - 输入偏置:5.5 pA
- 电压 - 输入补偿:400 μV
- 电流 - 供电:1.22mA(x2 通道)
- 电流 - 输出/通道:50 mA
- 电压 - 跨度(最小值):2.7 V
- 电压 - 跨度(最大值):5.5 V
- 工作温度:-40°C ~ 125°C
- 安装类型:表面贴装型
- 封装/外壳:10-TFSOP,10-MSOP(0.118",3.00mm 宽)
- 供应商器件封装:10-VSSOP
产品特性
- 可提供汽车级 AEC-Q100 1 级版本(仅 LMV712-N)
- 5MHz GBP
- 压摆率:5V/µs
- 低噪声:20nV/√Hz
- 电源电流:每通道 1.22mA
- VOS< 3mV(最大值)
- 可确保在 2.7V 和 5V 电压下正常运行
- 温度范围:-40°C 至 125°C
- 轨至轨输入和输出
- 单位增益稳定
- 小型封装:10 引脚 DSBGA、10 引脚 WSON 和 10 引脚 VSSOP
- 1.5µA 关断电流CC
- 2.2µs 开通时间
产品概述
LMV712-N 器件是一款高性能 BiCMOS 运算放大器,适用于需要轨至轨输入以及高速度和低噪声的 应用 。这款器件具有 5MHz 的带宽和 5V/µs 的压摆率,而且可以处理电容高达 200pF 的容性负载,而不产生振荡。LMV712-N 可确保在 2.7V 至 5.5V 电压下正常运行,而且提供了两个独立的关断引脚。该特性支持单独关断各个器件,并可将电源电流降低到不足 1µA(典型值)。在放大器脱离关断模式的过程中,输出电压会快速平稳上升,而不产生任何毛刺脉冲。具有关断功能的 LMV712-N 可采用节省空间的 10 引脚 DSBGA 和 10 引脚 WSON 封装。它还可以采用 10 引脚 VSSOP 封装。这些封装旨在满足手机和类似的电池供电类便携式电子产品在小尺寸、低功耗和低成本方面的需求。
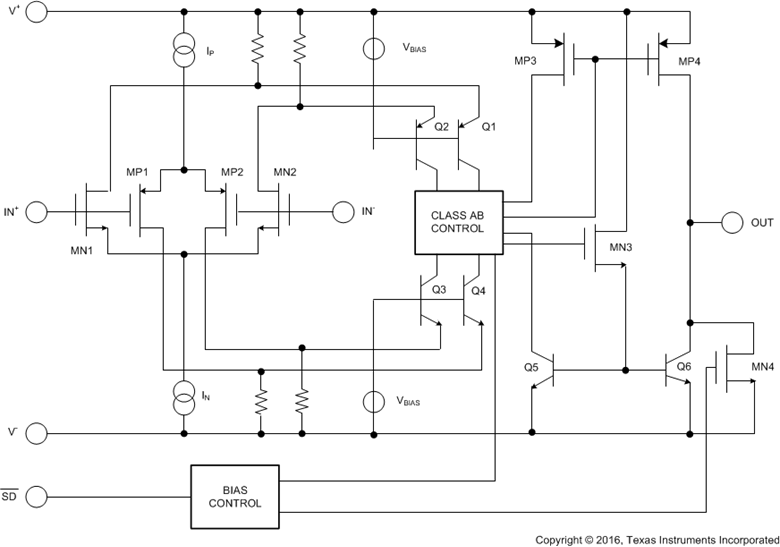
LMV712Q1MM/NOPB 电路图
LMV712Q1MM/NOPB 电路图
LMV712Q1MM/NOPB 相关产品
- 5962-87738012A
- 5962-88513012A
- 5962-8851302HA
- 5962-8856501CA
- 5962-8859301M2A
- 5962-8872101PA
- 5962-8954401PA
- 5962-89641012A
- 5962-9098001MXA
- 5962-9201301MEA
- 5962-9313001MPA
- 5962-9452101M2A
- 5962-9457201MEA
- 5962-9457203MPA
- 5962-9851501QPA
- 77043012A
- 8102302PA
- 81023052A
- 81023062A
- 8102306CA
- ACPL-785E
- ACPL-785E-200
- AD524SD/883B
- AD524SE/883B
- AD549SH/883B
- AD603SQ/883B
- AD624SD/883B
- AD625SD/883B
- AD640TD/883B
- AD684SQ/883B

搜索
发布采购