- 参考价格:¥4.50-¥4.57
更新日期:2024-04-01 00:04:00
LMV641MAX/NOPB 供应商
- 公司
- 型号
- 品牌
- 封装/批号
- 数量
- 地区
- 日期
- 说明
- 询价
-
TI
-
原厂原装
22+ -
3288
-
上海市
-
-
-
一级代理原装
-
TI(德州仪器)
-
SOIC-8
2022+ -
12000
-
上海市
-
-
-
原装可开发票
LMV641MAX/NOPB 中文资料属性参数
- 制造商:National Semiconductor (TI)
- 通道数量:1
- 共模抑制比(最小值):94 dB
- 输入补偿电压:0.5 mV at 10 V
- 工作电源电压:3 V, 5 V, 9 V
- 安装风格:SMD/SMT
- 封装 / 箱体:SOIC-8 Narrow
- 转换速度:2.6 V/us at 10 V
- 关闭:No
- 最大工作温度:+ 125 C
- 封装:Reel
- 最小工作温度:- 40 C
- 工厂包装数量:2500
- 电源电流:0.19 mA at 10 V
- Supply Voltage - Max:12 V
- Supply Voltage - Min:2.7 V
- 电压增益 dB:104 dB
产品特性
- 指定的 2.7V 和 ±5V 性能
- 低功耗电源电流:138µA
- 高单位带宽增益积:10MHz
- 最大输入失调电压:500µV
- CMRR:120dB
- PSRR:105dB
- 输入参考电压噪声:14nV/√Hz
- 1/f 转角频率:4Hz
- 2kΩ 负载下以电源轨为基准的输出摆幅为 40mV
- 总谐波失真:1kHz、2kΩ 时为 0.002%
- 温度范围 -40°C 至 125°C
产品概述
LMV641 是一款低功耗、宽带宽运算放大器,其扩展电源电压范围为 2.7V 到 12V。该器件 的 增益带宽积为 10MHz,且在 138µA 的典型电源电流下具有单位增益稳定性。其他主要规格如下:PSRR 为 105dB、CMRR 为
120dB、VOS 为 500µV、输入参考电压噪声为 14nV/√Hz 以及 THD 为
0.002%。此款放大器具有一个轨至轨输出级和一个包括负电源的共模输入电压。LMV641 器件可在 −40°C 到 +125°C 的温度范围内运行,同时提供可节省电路板空间的 5 引脚 SC70、SOT-23 和 8 引脚 SOIC 封装。
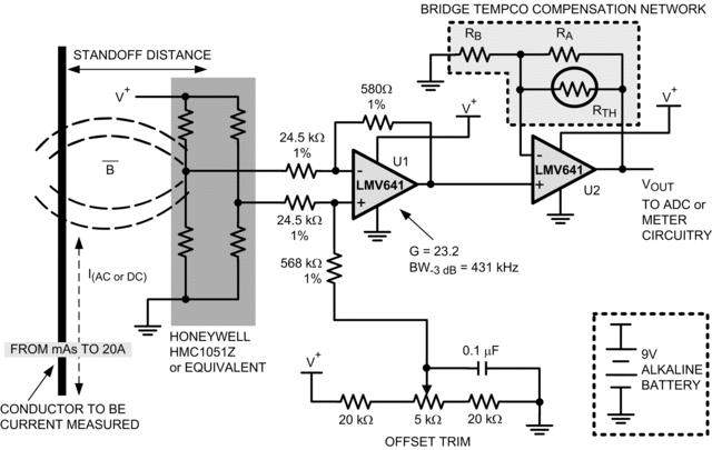
LMV641MAX/NOPB 电路图
LMV641MAX/NOPB 电路图
LMV641MAX/NOPB 相关产品
- 100301QC
- 100304QC
- 100310QC
- 100311QC
- 100313QC
- 100316QC
- 100322QC
- 100329APC
- 100329DC
- 100336DC
- 100336PC
- 100341QC
- 100351DC
- 100351PC
- 100363QC
- 100364QC
- 100370QC
- 100390QC
- 100398QI
- 11AA010T-I/TT
- 11AA160T-I/TT
- 11LC010T-I/TT
- 11LC020T-I/TT
- 11LC040T-E/TT
- 11LC160T-E/TT
- 1ED020I12-F
- 2304NZGI-1LF
- 23A640-I/SN
- 23K256-I/SN
- 23K256-I/ST

搜索
发布采购