LMV611MFX/NOPB
仪器,运算放大器,缓冲器更新日期:2024-04-01 00:04:00
LMV611MFX/NOPB
仪器,运算放大器,缓冲器产品简介:单路、5.5V、1.5MHz、RRIO 运算放大器
查看详情LMV611MFX/NOPB 供应商
- 公司
- 型号
- 品牌
- 封装/批号
- 数量
- 地区
- 日期
- 说明
- 询价
-
TI
-
原厂原装
22+ -
3288
-
上海市
-
-
-
一级代理原装
-
TI/德州仪器
-
SOT23-5
21+ -
10000
-
杭州
-
-
-
只做原装,大量现货供应
-
TI(德州仪器)
-
SOT-23-5
2022+ -
12000
-
上海市
-
-
-
原装可开发票
-
TI
-
SOT23-6
20+ -
50000
-
上海市
-
-
-
原装现货!品质为先!请来电垂询!
LMV611MFX/NOPB 中文资料属性参数
- 现有数量:1,335现货9,000Factory
- 价格:1 : ¥4.61000剪切带(CT)3,000 : ¥1.83643卷带(TR)
- 系列:-
- 包装:卷带(TR)剪切带(CT)? 得捷定制卷带
- 产品状态:在售
- 放大器类型:通用
- 电路数:1
- 输出类型:满摆幅
- 压摆率:0.42V/μs
- 增益带宽积:1.5 MHz
- -3db 带宽:-
- 电流 - 输入偏置:14 nA
- 电压 - 输入补偿:1 mV
- 电流 - 供电:116μA
- 电流 - 输出/通道:100 mA
- 电压 - 跨度(最小值):1.8 V
- 电压 - 跨度(最大值):5.5 V
- 工作温度:-40°C ~ 125°C
- 安装类型:表面贴装型
- 封装/外壳:SC-74A,SOT-753
- 供应商器件封装:SOT-23-5
产品特性
- 电源电压值:1.8V(典型值)
- 得到保证的 1.8V、2.7V 和 5V 规格
- 输出摆幅:600Ω 负载时,电源轨摆幅 80mV2kΩ 负载时,电源轨摆幅 30mV
- 600Ω 负载时,电源轨摆幅 80mV
- 2kΩ 负载时,电源轨摆幅 30mV
- VCM = 超过电源轨 200mV
- 100µA 电源电流(每个通道)
- 1.4MHz 增益带宽积
- 最大 VOS = 4mV
- 温度范围:−40°C 至 +125°C
- 使用 LMV61x 并借助 WEBENCH® 电源设计器创建定制设计方案
产品概述
LMV61x 器件是单路、双路和四路低电压、低功耗运算放大器。此器件专为低电压、通用 应用而设计的集成栅极驱动器其他重要的产品特性包括轨至轨输入/输出、1.8V
的低电源电压以及宽温度范围。LMV61x 输入共模在电源基础上向外扩展了
200mV,无负载时提供轨至轨输出摆幅,而在由 1.8V 电源供电且负载为 2kΩ 时提供 30mV 以内的输出电压。当消耗的静态电流为 100µA(典型值)时,LMV61x 可实现
1.4MHz 的增益带宽积。−40°C 至 125°C 的工业增强型温度范围使得 LMV61x 能够适应各种扩展环境 设计的集成栅极驱动器LMV611 采用微型 5 引脚 SC70 封装,LMV612 采用节省空间的 8 引脚 VSSOP 和 SOIC 封装,而 LMV614 采用 14 引脚 TSSOP 和
SOIC 封装。对于需要最小 PCB 尺寸的 应用来说, 这些小型封装放大器是理想的解决方案。在 PCB 要求方面需要受到空间限制的应用 包括便携式和电池供电类电子产品。
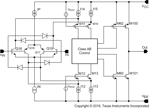
LMV611MFX/NOPB 电路图
LMV611MFX/NOPB 电路图
LMV611MFX/NOPB 相关产品
- 5962-87738012A
- 5962-88513012A
- 5962-8851302HA
- 5962-8856501CA
- 5962-8859301M2A
- 5962-8872101PA
- 5962-8954401PA
- 5962-89641012A
- 5962-9098001MXA
- 5962-9201301MEA
- 5962-9313001MPA
- 5962-9452101M2A
- 5962-9457201MEA
- 5962-9457203MPA
- 5962-9851501QPA
- 77043012A
- 8102302PA
- 81023052A
- 81023062A
- 8102306CA
- ACPL-785E
- ACPL-785E-200
- AD524SD/883B
- AD524SE/883B
- AD549SH/883B
- AD603SQ/883B
- AD624SD/883B
- AD625SD/883B
- AD640TD/883B
- AD684SQ/883B

搜索
发布采购