- 参考价格:¥4.82-¥5.51
更新日期:2024-04-01 00:04:00
LMV118MFX/NOPB 供应商
- 公司
- 型号
- 品牌
- 封装/批号
- 数量
- 地区
- 日期
- 说明
- 询价
-
TI
-
原厂原装
22+ -
3288
-
上海市
-
-
-
一级代理原装
LMV118MFX/NOPB 中文资料属性参数
- 制造商:National Semiconductor (TI)
- 通道数量:1
- 共模抑制比(最小值):77 dB
- 输入补偿电压:5 mV at 5 V
- 工作电源电压:3 V, 5 V, 9 V
- 安装风格:SMD/SMT
- 封装 / 箱体:SOT-23
- 转换速度:40 V/us at 5 V
- 关闭:Yes
- 最大工作温度:+ 85 C
- 封装:Reel
- 最小工作温度:- 40 C
- 工厂包装数量:3000
- 电源电流:0.9 mA at 5 V
- Supply Voltage - Max:12 V
- Supply Voltage - Min:2.5 V
- 技术:Bipolar
- 电压增益 dB:85 dB
产品特性
- −3dB BW 45MHz
- 电源电压范围:2.7V 至 12V
- 压摆率:40V/µs
- 电源电流:600µA
- 关断电源电流:15µA
- 输出短路电流:32mA
- 线性输出电流:±20mA
- 输入共模电压:−0.3V 至 1.7V
- 相对于电源轨的输出电压摆幅:20mV
- 输入电压噪声:40nV/√Hz
- 输入电流噪声:0.75pA/√Hz
产品概述
LMV116(单通道)轨至轨输出电压反馈放大器可实现高速 (45MHz) 运行、低工作电压 (2.7V) 以及微功耗关断功能 (LMV118)。输出电压范围可扩展至 20mV 以内(相对于任一电源轨),从而使其具有较宽的动态范围,尤其适用于低电压 应用。即使使用 600µA 的低电源电流,输出电流能力也可保持在相当高的 ±20mA,可驱动较大负载。在工艺改进和设计架构的综合作用下,带宽、压摆率和输出电流等重要器件参数与工作电源电压保持相对独立的关系。对于便携式 应用,LMV118 可提供关断功能,同时将关断电流保持在 15µA。转换期间开通和关断特性表现正常,输出波动最小,因此器件可用于节能模式以及多路复用 应用。另外,微型封装(5 引脚和 6 引脚 SOT-23)也使得在电路板面积受限的 应用 中使用这些低功耗高速器件变得更加方便。
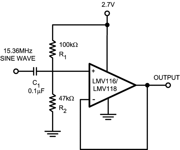
LMV118MFX/NOPB 电路图
LMV118MFX/NOPB 电路图
LMV118MFX/NOPB 相关产品
- 100301QC
- 100304QC
- 100310QC
- 100311QC
- 100313QC
- 100316QC
- 100322QC
- 100329APC
- 100329DC
- 100336DC
- 100336PC
- 100341QC
- 100351DC
- 100351PC
- 100363QC
- 100364QC
- 100370QC
- 100390QC
- 100398QI
- 11AA010T-I/TT
- 11AA160T-I/TT
- 11LC010T-I/TT
- 11LC020T-I/TT
- 11LC040T-E/TT
- 11LC160T-E/TT
- 1ED020I12-F
- 2304NZGI-1LF
- 23A640-I/SN
- 23K256-I/SN
- 23K256-I/ST

搜索
发布采购