更新日期:2024-04-01 00:04:00
产品简介:用于低功耗 H2S 和 CO 遥感应用的可配置 AFE
查看详情LMP91002SDX/NOPB 供应商
- 公司
- 型号
- 品牌
- 封装/批号
- 数量
- 地区
- 日期
- 说明
- 询价
-
TI
-
原厂原装
22+ -
3288
-
上海市
-
-
-
一级代理原装
-
TI(德州仪器)
-
WSON-14(4x4)
2022+ -
12000
-
上海市
-
-
-
原装可开发票
LMP91002SDX/NOPB 中文资料属性参数
- 现有数量:0现货查看交期
- 价格:4,500 : ¥18.23310卷带(TR)
- 系列:-
- 包装:卷带(TR)
- 产品状态:在售
- 位数:8
- 通道数:1
- 功率 (W):-
- 电压 - 供电,模拟:2.7V ~ 3.6V
- 电压 - 供电,数字:2.7V ~ 3.6V
- 安装类型:表面贴装型
- 封装/外壳:14-WFDFN 裸露焊盘
- 供应商器件封装:14-WSON(4x4)
产品特性
- 典型值,TA=25°C
- 电源电压范围:2.7V 至 3.6V
- 电源电流(一段时间内的平均值)< 10µA
- 电池调节电流高达 10mA
- 基准电极偏置电流 (85°C) 900pA(最大值)
- 输出驱动电流 750µA
- 与大多数非偏置气体传感器对接的完整稳压器电路
- 低偏置电压漂移
- 可编程互阻放大器 (TIA) 增益:2.75kΩ 至 350kΩ
- 兼容 I2C 的数字接口
- 环境工作温度范围:-40°C 至 85°C
- 14 引脚晶圆级小外形无引线 (WSON) 封装
- 由 Webench 传感器 AFE 设计工具提供支持
- 气体检测器
- 电流计应用
- 电化学血糖仪
产品概述
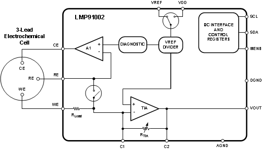
LMP91002 器件是一款适用于微功耗电化学感测应用的可编程模拟前端 (AFE)。 它可提供非偏置气体传感器与微控制器之间的完整信号路径解决方案,此方案能够生成与电池电流成比例的输出电压。LMP91002 的可编程性使它能够用一种单一设计支持非偏置电化学气体传感器。 LMP91002 支持 0.5nA/ppm 至 9500nA/ppm 范围内的气体灵敏度。 该器件还可在 5μA 至 750μA 的满量程电流范围内实现简单转换。 LMP91002 的互阻抗放大器 (TIA) 增益可通过 I2C 接口进行编程。 I2C 接口也可用于传感器诊断。 LMP91002 针对微功耗应用进行了优化,其工作电压范围为 2.7V 至 3.6V,总流耗低于 10μA。 可通过关闭 TIA 放大器以及使用一个内部开关将参比电极与工作电极短接来进一步节能。
LMP91002SDX/NOPB 电路图
LMP91002SDX/NOPB 电路图
LMP91002SDX/NOPB 相关产品
- 5962-0720401VXC
- 5962-0720801VXC
- 5962-87802012A
- 5962-9152101MXA
- 5962-9961601HXA
- 6PA3100IRHBRQ1
- AD2S1210SST-EP-RL7
- AD2S1210WDSTZ
- AD2S80ATD/B
- AD3421QRWERQ1
- AD3421QRWETQ1
- AD5122ABCPZ100-RL7
- AD5122BCPZ100-RL7
- AD5122BRUZ10
- AD5123BCPZ100-RL7
- AD5142BCPZ10-RL7
- AD5235BRU25-EP-RL7
- AD5317RBRUZ
- AD5317RBRUZ-RL7
- AD5372BCPZ
- AD5623RBCPZ-5REEL7
- AD5628BCBZ-1-RL7
- AD5668BCPZ-1500RL7
- AD5684ARUZ
- AD5684BCPZ-RL7
- AD5684BRUZ-RL7
- AD5686ACPZ-RL7
- AD5686ARUZ
- AD5686BRUZ
- AD5686BRUZ-RL7

搜索
发布采购