更新日期:2024-04-01 00:04:00
产品简介:AEC-Q100、4V 至 76V 电流检测放大器
查看详情LMP8480ATQDGKRQ1 供应商
- 公司
- 型号
- 品牌
- 封装/批号
- 数量
- 地区
- 日期
- 说明
- 询价
-
TI
-
原厂原装
22+ -
3288
-
上海市
-
-
-
一级代理原装
-
TI(德州仪器)
-
VSSOP-8
2022+ -
12000
-
上海市
-
-
-
原装可开发票
LMP8480ATQDGKRQ1 中文资料属性参数
- 现有数量:0现货查看交期
- 价格:3,500 : ¥14.56025卷带(TR)
- 系列:Automotive, AEC-Q100
- 包装:卷带(TR)剪切带(CT)Digi-Reel? 得捷定制卷带
- 产品状态:在售
- 放大器类型:电流检测
- 电路数:1
- 输出类型:-
- 压摆率:1V/μs
- 增益带宽积:-
- -3db 带宽:270 kHz
- 电流 - 输入偏置:6.3 μA
- 电压 - 输入补偿:80 μV
- 电流 - 供电:88μA
- 电流 - 输出/通道:-
- 电压 - 跨度(最小值):4.5 V
- 电压 - 跨度(最大值):76 V
- 工作温度:-40°C ~ 125°C
- 安装类型:表面贴装型
- 封装/外壳:8-TSSOP,8-MSOP(0.118",3.00mm 宽)
- 供应商器件封装:8-VSSOP
产品特性
- Qualified for Automotive Applications
- AEC-Q100 Qualified With the Following Results: Device Temperature Grade 1: –40°C to 125°C Ambient Operating Temperature Device HBM ESD Classification Level 2 Device CDM ESD Classification Level C6
- Device Temperature Grade 1: –40°C to 125°C Ambient Operating Temperature
- Device HBM ESD Classification Level 2
- Device CDM ESD Classification Level C6
- Bidirectional or Unidirectional Sensing
- Common Mode Voltage Range: 4.0 V to 76 V
- Supply Voltage Range: 4.5 V to 76 V
- Fixed Gains: 20, 60, and 100 V/V
- Gain Accuracy: ±0.1%
- Offset: ±80 µV
- Bandwidth (–3 dB): 270 kHz
- Quiescent Current: < 100 µA
- Buffered High-Current Output: > 5 mA
- Input Bias Current: 7 µA
- PSRR (DC): 122 dB
- CMRR (DC): 124 dB
产品概述
The automotive-qualified LMP8480-Q1 and LMP8481-Q1 devices are precision, high-side,
current-sense amplifiers that amplify a small differential voltage developed across a current-sense
resistor in the presence of high input common-mode voltages. These amplifiers are designed for
bidirectional (LMP8481-Q1) or unidirectional (LMP8480-Q1) current applications and accept input
signals with a common-mode voltage range from 4 V to 76 V with a bandwidth of 270 kHz. Because the
operating power-supply range overlaps the input common-mode voltage range, the LMP848x-Q1 can be
powered by the same voltage that is being monitored. This benefit eliminates the need for an
intermediate supply voltage to be routed to the point of load where the current is being monitored,
resulting in reduced component count and board space.The LMP848x-Q1 family consists of fixed gains of 20, 60, and 100 for applications that
demand high accuracy over temperature. The low-input offset voltage allows the use of smaller sense
resistors without sacrificing system error. The LMP8480-Q1 and LMP8481-Q1 are pin-for-pin
replacements for the MAX4080 and MAX4081 devices, offering improved offset voltage, wider reference
adjust range, and higher output drive capabilities. The LMP8480-Q1 and LMP8481-Q1 are available in
an 8-pin VSSOP package.
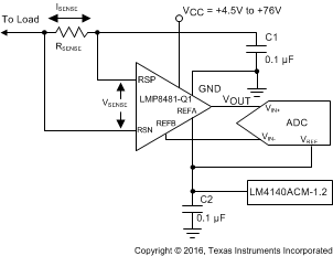
LMP8480ATQDGKRQ1 电路图
LMP8480ATQDGKRQ1 电路图
LMP8480ATQDGKRQ1 相关产品
- 5962-87738012A
- 5962-88513012A
- 5962-8851302HA
- 5962-8856501CA
- 5962-8859301M2A
- 5962-8872101PA
- 5962-8954401PA
- 5962-89641012A
- 5962-9098001MXA
- 5962-9201301MEA
- 5962-9313001MPA
- 5962-9452101M2A
- 5962-9457201MEA
- 5962-9457203MPA
- 5962-9851501QPA
- 77043012A
- 8102302PA
- 81023052A
- 81023062A
- 8102306CA
- ACPL-785E
- ACPL-785E-200
- AD524SD/883B
- AD524SE/883B
- AD549SH/883B
- AD603SQ/883B
- AD624SD/883B
- AD625SD/883B
- AD640TD/883B
- AD684SQ/883B

搜索
发布采购