- 参考价格:¥7.59-¥7.73
更新日期:2024-04-01 00:04:00
LMP2021MAX/NOPB 供应商
- 公司
- 型号
- 品牌
- 封装/批号
- 数量
- 地区
- 日期
- 说明
- 询价
-
TI
-
原厂原装
22+ -
3288
-
上海市
-
-
-
一级代理原装
LMP2021MAX/NOPB 中文资料属性参数
- 制造商:National Semiconductor (TI)
- 通道数量:1
- 共模抑制比(最小值):120 dB
- 输入补偿电压:0.005 mV at 5 V
- 工作电源电压:3 V, 5 V
- 安装风格:SMD/SMT
- 封装 / 箱体:SOIC-8 Narrow
- 转换速度:2.6 V/us at 5 V
- 关闭:No
- 最大工作温度:+ 125 C
- 封装:Reel
- 最小工作温度:- 40 C
- 工厂包装数量:2500
- 电源电流:1.25 mA at 5 V
- Supply Voltage - Max:5.5 V
- Supply Voltage - Min:2.2 V
- 电压增益 dB:160 dB
产品特性
- Input Offset Voltage (Typical) −0.4 µV
- Input Offset Voltage (Max) ±5 µV
- Input Offset Voltage Drift (Typical) –0.004 µV/°C
- Input Offset Voltage Drift (Max) ±0.02 µV/°C
- Input Voltage Noise, AV = 1000 11 nV/√Hz
- Open Loop Gain 160 dB
- CMRR 139 dB
- PSRR 130 dB
- Supply Voltage Range 2.2 V to 5.5 V
- Supply Current (per Amplifier) 1.1 mA
- Input Bias Current ±25 pA
- GBW 5 MHz
- Slew Rate 2.6 V/µs
- Operating Temperature Range −40°C to 125°C
- 5-Pin SOT-23, 8-Pin VSSOP and 8-Pin SOIC Packages
产品概述
The LMP2021 and LMP2022 are single and dual precision operational amplifiers offering
ultra low input offset voltage, near zero input offset voltage drift, very low input voltage noise
and very high open loop gain. They are part of the LMP precision family and are ideal for instrumentation and sensor
interfaces.The LMP202x has only 0.004 µV/°C of input offset voltage drift, and 0.4 µV of input
offset voltage. These attributes provide great precision in high accuracy applications. The proprietary continuous auto zero correction circuitry ensures impressive CMRR and
PSRR, removes the 1/f noise component, and eliminates the need for calibration in many
circuits. With only 260 nVPP (0.1 Hz to 10 Hz) of input voltage noise and
no 1/f noise component, the LMP202x are suitable for low frequency applications such as industrial
precision weigh scales. The extremely high open loop gain of 160 dB drastically reduces gain error
in high gain applications. With ultra precision DC specifications and very low noise, the LMP202x
are ideal for position sensors, bridge sensors, pressure sensors, medical equipment and other high
accuracy applications with very low error budgets.The LMP2021 is offered in 5-Pin SOT-23 and 8-Pin SOIC packages. The LMP2022 is offered in
8-Pin VSSOP and 8-Pin SOIC packages.
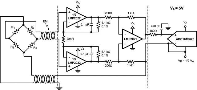
LMP2021MAX/NOPB 电路图
LMP2021MAX/NOPB 电路图
LMP2021MAX/NOPB 相关产品
- 100301QC
- 100304QC
- 100310QC
- 100311QC
- 100313QC
- 100316QC
- 100322QC
- 100329APC
- 100329DC
- 100336DC
- 100336PC
- 100341QC
- 100351DC
- 100351PC
- 100363QC
- 100364QC
- 100370QC
- 100390QC
- 100398QI
- 11AA010T-I/TT
- 11AA160T-I/TT
- 11LC010T-I/TT
- 11LC020T-I/TT
- 11LC040T-E/TT
- 11LC160T-E/TT
- 1ED020I12-F
- 2304NZGI-1LF
- 23A640-I/SN
- 23K256-I/SN
- 23K256-I/ST

搜索
发布采购