更新日期:2024-04-01 00:04:00
产品简介:双路、高精度、轨到轨输出运算放大器
LMP2012 MDE 中文资料属性参数
- 现有数量:0现货320Factory
- 价格:在售
- 系列:LMP?
- 包装:管件
- 产品状态:在售
- 放大器类型:通用
- 电路数:2
- 输出类型:满摆幅
- 压摆率:4V/μs
- 增益带宽积:3 MHz
- -3db 带宽:-
- 电流 - 输入偏置:3 pA
- 电压 - 输入补偿:120 nV
- 电流 - 供电:930μA(x2 通道)
- 电流 - 输出/通道:17 mA
- 电压 - 跨度(最小值):2.7 V
- 电压 - 跨度(最大值):5 V
- 工作温度:-55°C ~ 125°C
- 安装类型:表面贴装型
- 封装/外壳:模具
- 供应商器件封装:模具
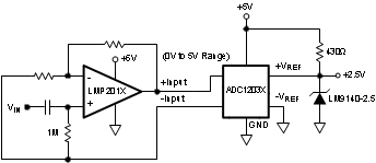
LMP2012 MDE 电路图
LMP2012 MDE 电路图
LMP2012 MDE 相关产品
- 5962-87738012A
- 5962-88513012A
- 5962-8851302HA
- 5962-8856501CA
- 5962-8859301M2A
- 5962-8872101PA
- 5962-8954401PA
- 5962-89641012A
- 5962-9098001MXA
- 5962-9201301MEA
- 5962-9313001MPA
- 5962-9452101M2A
- 5962-9457201MEA
- 5962-9457203MPA
- 5962-9851501QPA
- 77043012A
- 8102302PA
- 81023052A
- 81023062A
- 8102306CA
- ACPL-785E
- ACPL-785E-200
- AD524SD/883B
- AD524SE/883B
- AD549SH/883B
- AD603SQ/883B
- AD624SD/883B
- AD625SD/883B
- AD640TD/883B
- AD684SQ/883B

搜索
发布采购