- 参考价格:¥13.80-¥9.87
更新日期:2024-04-01 00:04:00
LMH6683MT/NOPB 供应商
- 公司
- 型号
- 品牌
- 封装/批号
- 数量
- 地区
- 日期
- 说明
- 询价
-
TI
-
原厂原装
22+ -
3288
-
上海市
-
-
-
一级代理原装
-
TI
-
14-TSSOP
21+ -
10000
-
杭州
-
-
-
只做原装,大量现货供应
-
TI(德州仪器)
-
TSSOP-14
2022+ -
12000
-
上海市
-
-
-
原装可开发票
LMH6683MT/NOPB 中文资料属性参数
- 制造商:National Semiconductor (TI)
- 通道数量:3
- 共模抑制比(最小值):72 dB
- 输入补偿电压:5 mV at 5 V
- 工作电源电压:5 V, 9 V
- 安装风格:SMD/SMT
- 封装 / 箱体:TSSOP-14
- 转换速度:520 V/us at 5 V
- 关闭:No
- 最大工作温度:+ 85 C
- 封装:Tube
- 最小工作温度:- 40 C
- 工厂包装数量:94
- 电源电流:27 mA at 5 V
- Supply Voltage - Max:12 V
- Supply Voltage - Min:3 V
- 电压增益 dB:95 dB
产品特性
- DG error 0.01%
- DP error 0.08°
- −3dB BW (A = +2) 190MHz
- Slew rate (VS = ±5V) 940V/μs
- Supply Current 6.5mA/amp
- Output Current +80/−90mA
- Input Common Mode Voltage 0.5V Beyond V−,1.7V from V+
- Output Voltage Swing (RL = 2kΩ) 0.8V from Rails
- Input Voltage Noise (100KHz) 12nV/√Hz
产品概述
The LMH6682 and LMH6683 are high speed operational amplifiers designed for use in modern
video systems. These single supply monolithic amplifiers extend TI's feature-rich, high value video
portfolio to include a dual and a triple version. The important video specifications of
differential gain (± 0.01% typ.) and differential phase (±0.08 degrees) combined with an output
drive current in each amplifier of 85mA make the LMH6682 and LMH6683 excellent choices for a full
range of video applications.Voltage feedback topology in operational amplifiers assures maximum flexibility and ease
of use in high speed amplifier designs. The LMH6682/83 is fabricated in TI's VIP10 process. This
advanced process provides a superior ratio of speed to quiescient current consumption and assures
the user of high-value amplifier designs. Advanced technology and circuit design enables in these
amplifiers a −3db bandwidth of 190MHz, a slew rate of 940V/μsec, and stability for gains of less
than −1 and greater than +2.The input stage design of the LM6682/83 enables an input signal range that extends below
the negative rail. The output stage voltage range reaches to within 0.8V of either rail when
driving a 2kΩ load. Other attractive features include fast settling and low distortion. Other
applications for these amplifiers include servo control designs. These applications are sensitive
to amplifiers that exhibit phase reversal when the inputs exceed the rated voltage range. The
LMH6682/83 amplifiers are designed to be immune to phase reversal when the specified input range is
exceeded. See . This feature makes for design simplicity
and flexibility in many industrial applications.The LMH6682 dual operational amplifier is offered in miniature surface mount packages,
SOIC-8, and VSSOP-8. The LMH6683 triple amplifier is offered in SOIC-14 and TSSOP-14.
LMH6683MT/NOPB 数据手册
| 数据手册 | 说明 | 数量 | 操作 |
|---|---|---|---|
LMH6683MT/NOPB
|
Voltage Feedback Amplifier 3 Circuit 14-TSSOP |
31页,1.72M | 查看 |
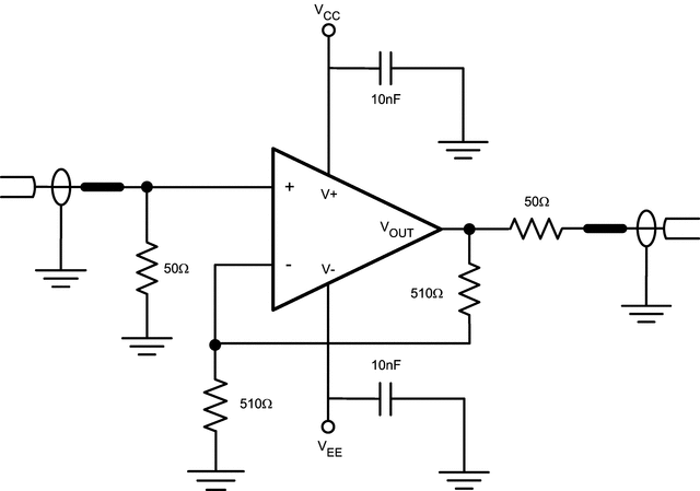
LMH6683MT/NOPB 电路图
LMH6683MT/NOPB 电路图
LMH6683MT/NOPB 相关产品
- 100301QC
- 100304QC
- 100310QC
- 100311QC
- 100313QC
- 100316QC
- 100322QC
- 100329APC
- 100329DC
- 100336DC
- 100336PC
- 100341QC
- 100351DC
- 100351PC
- 100363QC
- 100364QC
- 100370QC
- 100390QC
- 100398QI
- 11AA010T-I/TT
- 11AA160T-I/TT
- 11LC010T-I/TT
- 11LC020T-I/TT
- 11LC040T-E/TT
- 11LC160T-E/TT
- 1ED020I12-F
- 2304NZGI-1LF
- 23A640-I/SN
- 23K256-I/SN
- 23K256-I/ST

搜索
发布采购
LMH6683MT/NOPB