- 参考价格:¥14.90-¥16.42
更新日期:2024-04-01 00:04:00
LMH6619MAX/NOPB 供应商
- 公司
- 型号
- 品牌
- 封装/批号
- 数量
- 地区
- 日期
- 说明
- 询价
-
TI
-
原厂原装
22+ -
3288
-
上海市
-
-
-
一级代理原装
-
TI(德州仪器)
-
SOIC-8
2022+ -
12000
-
上海市
-
-
-
原装可开发票
LMH6619MAX/NOPB 中文资料属性参数
- 制造商:National Semiconductor (TI)
- 通道数量:2
- 共模抑制比(最小值):81 dB
- 输入补偿电压:0.6 mV at 5 V
- 工作电源电压:3 V, 5 V, 9 V
- 安装风格:SMD/SMT
- 封装 / 箱体:SOIC-8 Narrow
- 转换速度:55 V/us at 5 V
- 关闭:No
- 最大工作温度:+ 125 C
- 封装:Reel
- 最小工作温度:- 40 C
- 工厂包装数量:2500
- 电源电流:3 mA at 5 V
- Supply Voltage - Max:11 V
- Supply Voltage - Min:2.7 V
- 技术:BiCOM
- 电压增益 dB:100 dB
产品特性
- VS = 5V, RL = 1 kΩ, TA = 25°C and AV = +1, Unless Otherwise Specified.
- Operating Voltage Range 2.7V to 11V
- Supply Current per Channel 1.25 mA
- Small Signal Bandwidth 130 MHz
- Input Offset Voltage (Limit at 25°C) ±0.75 mV
- Slew Rate 55 V/µs
- Settling Time to 0.1% 90 ns
- Settling Time to 0.01% 120 ns
- SFDR (f = 100 kHz, AV = +1, VOUT = 2 VPP) 100 dBc
- 0.1 dB Bandwidth (AV = +2) 15 MHz
- Low Voltage Noise 10 nV/√Hz
- Industrial Temperature Grade −40°C to +125°C
- Rail-to-Rail Input and Output
产品概述
The LMH6618 (single, with shutdown) and LMH6619 (dual) are 130 MHz rail-to-rail input and
output amplifiers designed for ease of use in a wide range of applications requiring high speed,
low supply current, low noise, and the ability to drive complex ADC and video loads. The operating
voltage range extends from 2.7V to 11V and the supply current is typically 1.25 mA per channel at
5V. The LMH6618 and LMH6619 are members of the
PowerWise family and have an exceptional power-to-performance ratio.The amplifier’s voltage feedback design topology provides balanced inputs and high open
loop gain for ease of use and accuracy in applications such as active filter design. Offset voltage
is typically 0.1 mV and settling time to 0.01% is 120 ns which combined with an 100 dBc SFDR at 100
kHz makes the part suitable for use as an input buffer for popular 8-bit, 10-bit, 12-bit and 14-bit
mega-sample ADCs.The input common mode range extends 200 mV beyond the supply rails. On a single 5V supply
with a ground terminated 150Ω load the output swings to within 37 mV of the ground rail, while a
mid-rail terminated 1 kΩ load will swing to 77 mV of either rail, providing true single supply
operation and maximum signal dynamic range on low power rails. The amplifier output will source and
sink 35 mA and drive up to 30 pF loads without the need for external compensation.The LMH6618 has an active low disable pin which reduces the supply current to 72 µA and
is offered in the space saving 6-Pin SOT package. The LMH6619 is offered in the 8-Pin SOIC package.
The LMH6618 and LMH6619 are available with a −40°C to +125°C extended industrial temperature
grade.
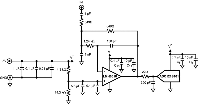
LMH6619MAX/NOPB 电路图
LMH6619MAX/NOPB 电路图
LMH6619MAX/NOPB 相关产品
- 100301QC
- 100304QC
- 100310QC
- 100311QC
- 100313QC
- 100316QC
- 100322QC
- 100329APC
- 100329DC
- 100336DC
- 100336PC
- 100341QC
- 100351DC
- 100351PC
- 100363QC
- 100364QC
- 100370QC
- 100390QC
- 100398QI
- 11AA010T-I/TT
- 11AA160T-I/TT
- 11LC010T-I/TT
- 11LC020T-I/TT
- 11LC040T-E/TT
- 11LC160T-E/TT
- 1ED020I12-F
- 2304NZGI-1LF
- 23A640-I/SN
- 23K256-I/SN
- 23K256-I/ST

搜索
发布采购