更新日期:2024-04-01 00:04:00
产品简介:具有集成时钟恢复器的 12G SDI 电缆驱动器
查看详情LMH1218RTWR 供应商
- 公司
- 型号
- 品牌
- 封装/批号
- 数量
- 地区
- 日期
- 说明
- 询价
-
TI
-
原厂原装
22+ -
3288
-
上海市
-
-
-
一级代理原装
-
TI(德州仪器)
-
WQFN-24
2022+ -
12000
-
上海市
-
-
-
原装可开发票
LMH1218RTWR 中文资料属性参数
- 现有数量:0现货10,000Factory查看交期
- 价格:1,000 : ¥178.87280卷带(TR)
- 系列:-
- 包装:卷带(TR)剪切带(CT)Digi-Reel? 得捷定制卷带
- 产品状态:在售
- 功能:驱动器,时钟恢复器
- 应用:专业视频
- 标准:DVB-ASI,SMPTE
- 控制接口:串行,SPI
- 电压 - 供电:2.37V ~ 2.62V
- 安装类型:表面贴装型
- 封装/外壳:24-WFQFN 裸露焊盘
- 供应商器件封装:24-WQFN(4x4)
产品特性
- 支持 ST-2082(推荐)、ST-2081(推荐)、SMPTE 424M、344M、292M、259M、DVB-ASI、SFF-8431 (SFP+) 和适用于 SMPTE 2022-5/6 的 10GbE 以太网
- 锁定为以下速率:11.88Gbps、5.94Gbps、2.97Gbps、1.485Gbps 或 1.001 分频子速率、DVB-ASI (270Mbps) 和 10GbE (10.3125Gbps)
- 无基准,锁定迅速,涵盖所有支持的或选定的数据速率
- 75Ω 和 100Ω 发送器输出
- 集成了 2:1 复用输入,1:2 解复用/扇出输出
- 基于输入速率检测的自动转换率
- 片上眼图监视器
- 功耗仅 300mW,输入信号丢失时自动断电
- 可通过 SPI 或 SMBus 接口进行编程
- 2.5V 单电源运行
- 小型 4mm × 4mm 24 引脚 WQFN 封装
- 运行温度范围:–40°C 至 +85°C
产品概述
LMH1218 是一款具有集成时钟恢复器的低功耗电缆驱动器,可驱动符合 SMPTE-SDI、SMPTE 2022-5/6、10GbE 以太网和 DVB-ASI 标准的串行视频数据。LMH1218 支持高达 11.88Gbps 的数据传输速率,可以在 4K/8K 应用中实现超高清视频 显示。LMH1218 具有 75Ω 和 50Ω 的发送器输出,支持同轴电缆、光纤及 FR-4 PCB 等多种介质选项。LMH1218 的输入端集成了 2:1 多路复用器,支持在两个视频源之间进行选择,同时可编程均衡器可以补偿印刷电路板损耗,以此延长信号传输距离。该片上时钟恢复器借助宽范围时钟和数据恢复 (CDR) 电路,在无需外部参考时钟和环路滤波器组件的情况下,自动检测并锁定 270Mbps 至 11.88Gbps 的串行数据,从而简化了电路板设计并降低了系统成本。经时钟恢复的串行数据可路由到 75Ω 或 50Ω 发送器输出或同时路由到这两个输出(1 对 2 扇出模式)。输出电压摆幅兼容 SFF-8431 (SFP+)、ST-2082/1(推荐)、SMPTE 424M、344M、292M 以及 259M 标准。非破坏性眼图监视器支持实时测量串行数据,从而简化系统启动或现场调试过程。LMH1218 可通过 SPI 或 SMBus 接口进行编程。
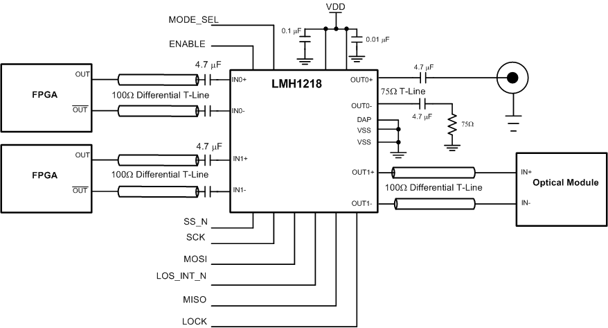
LMH1218RTWR 电路图
LMH1218RTWR 电路图
LMH1218RTWR 相关产品
- 77008012A
- 7700801CA
- 7700801DA
- AD532SD/883B
- AD534TD/883B
- AD834SQ/883B
- ADDI7006BSUZ
- ADDI7015BBCZRL
- ADDI7018BCPZ
- ADDI7018BCPZRL
- ADV3002XSTZ
- ADV7180BCP32Z
- ADV7180BCP32Z-RL
- ADV7182WBCPZ-RL
- ADV7186WBBCZ-TL
- ADV7391BCBZ-A-RL
- ADV7610BBCZ-P-RL
- ADV7612BSWZ-P
- ADV8003KBCZ-7C
- AS339GTR-G1
- AS339MTR-E1
- AS393MTR-G1
- AS393P-E1
- AZV393MMTR-G1
- BD8143MUV-E2
- BH7649KS2
- GF9450C-CBE3
- GV7600-IBE3
- GV7601-IBE3
- GV8500-CNE3

搜索
发布采购