- 参考价格:¥36.50
更新日期:2024-04-01 00:04:00
LMH0302SQX/NOPB 供应商
- 公司
- 型号
- 品牌
- 封装/批号
- 数量
- 地区
- 日期
- 说明
- 询价
-
TI
-
原厂原装
22+ -
3288
-
上海市
-
-
-
一级代理原装
-
TI(德州仪器)
-
LLP-16-EP(4x4)
2022+ -
12000
-
上海市
-
-
-
原装可开发票
LMH0302SQX/NOPB 中文资料属性参数
- 制造商:National Semiconductor (TI)
- 最大工作温度:+ 85 C
- 最小工作温度:- 40 C
- 封装:Reel
- 工厂包装数量:4500
产品特性
- 支持 ST 424 (3G)、292 (HD) 和 259 (SD)
- 数据速率高达 2.97Gbps
- 支持 DVB-ASI(270Mbps 时)
- 100Ω 差分输入
- 75Ω 单端输出
- 可选转换率
- 输出驱动器掉电控制
- 3.3V 单电源运行
- 工业温度范围:-40°C 至 85°C
- 典型功耗:125mW(SD 模式),165mW(HD 模式)
- 16 引脚超薄型四方扁平无引线 (WQFN) 封装
- 封装与 LMH0002SQ 兼容
- 替代 Gennum GS2978
- ST 424、ST 292、ST 344 和 ST 259 串行数字接口
- 数字视频路由器和交换机
- 分布式放大器
产品概述
LMH0302 3Gbps HD/SD SDI 电缆驱动器设计用于 ST 424、ST 292、ST 344 和 ST 259 串行数字视频 应用。LMH0302 以高达
2.97Gbps 的数据速率驱动
75Ω 传输线路(Belden 1694A、Belden 8281 或等效电缆)。 LMH0302 提供有两种可选转换率,以符合 ST 259 和 ST 424/292。输出驱动器可通过输出驱动器使能引脚实现掉电。LMH0302 由 3.3V 单电源供电运行。SD 模式下的典型功耗为 125mW;HD 模式下的典型功耗为 165mW。LMH0302 采用 16 引脚 WQFN
封装。
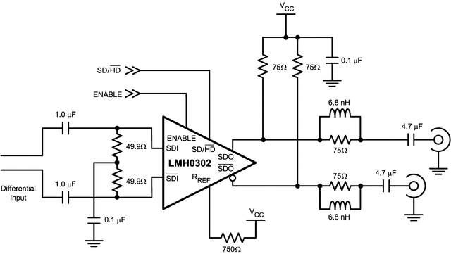
LMH0302SQX/NOPB 电路图
LMH0302SQX/NOPB 电路图
LMH0302SQX/NOPB 相关产品
- 100301QC
- 100304QC
- 100310QC
- 100311QC
- 100313QC
- 100316QC
- 100322QC
- 100329APC
- 100329DC
- 100336DC
- 100336PC
- 100341QC
- 100351DC
- 100351PC
- 100363QC
- 100364QC
- 100370QC
- 100390QC
- 100398QI
- 11AA010T-I/TT
- 11AA160T-I/TT
- 11LC010T-I/TT
- 11LC020T-I/TT
- 11LC040T-E/TT
- 11LC160T-E/TT
- 1ED020I12-F
- 2304NZGI-1LF
- 23A640-I/SN
- 23K256-I/SN
- 23K256-I/ST

搜索
发布采购