- 参考价格:¥8.83-¥9.18
更新日期:2024-04-01 00:04:00
产品简介:具有 SMBus 接口的 ±2°C 四路远程和本地温度传感器
查看详情- 参考价格:¥8.83-¥9.18
LM95214CISDX/NOPB 供应商
- 公司
- 型号
- 品牌
- 封装/批号
- 数量
- 地区
- 日期
- 说明
- 询价
-
TI
-
原厂原装
22+ -
3288
-
上海市
-
-
-
一级代理原装
-
TI(德州仪器)
-
WSON-14
2022+ -
12000
-
上海市
-
-
-
原装可开发票
-
TI
-
温度传感器
21+ -
3000
-
上海市
-
-
-
原装现货,品质为先!请来电垂询!
LM95214CISDX/NOPB 中文资料属性参数
- 制造商:National Semiconductor (TI)
- 输出类型:Digital
- 准确性:+/- 1 C, +/- 3.3 C
- 温度阈值:+ 110 C
- 数字输出 - 总线接口:Serial (2-Wire)
- 最大工作温度:+ 140 C
- 最小工作温度:- 40 C
- 封装:Reel
- 描述/功能:Temperature Sensor
- 数字输出 - 位数:10 bit+ Sign, 12 bit+ Sign
- 工作电源电压:3 V to 3.6 V
- 工厂包装数量:4500
产品特性
- Accurately Senses Die Temperature of 4 Remote ICs or Diode Junctions and Local Temperature
- Local Temperature Accuracy ±2.0°C (Maximum)
- Remote Diode Temperature Accuracy ±1.1°C (Maximum)
- Supply Voltage: 3 V to 3.6 V
- Average Supply Current (1-Hz Conversion Rate) 0.57 mA (Typical)
- Programmable Digital Filters and Analog Front-End Filter
- 0.125°C LSB Temperature Resolution
- 0.03125°C LSB Remote Temperature Resolution With Digital Filter Enabled
- Signed Format: +127.875°C/–128°C Remote Range
- Unsigned Format: 0°C/255°C Remote Range
- Remote Diode Fault Detection, Model Selection, and Offset Correction
- Mask and Status Register Support
- 3 Programmable TCRIT Outputs With Programmable Shared Hysteresis and Fault-Queue
- Programmable Conversion Rate and Shutdown Mode One-Shot Conversion Control
- SMBus 2.0 Compatible Interface, Supports TIMEOUT
- Three-Level Address Pin
产品概述
The LM95214 device is an 11-bit digital temperature sensor with a 2-wire System
Management Bus (SMBus) interface that can very accurately monitor the temperature of four remote
diodes as well as its own temperature. The four remote diodes can be external devices such as
microprocessors, graphics processors that target the ideality of a 2N3904 transistor or
diode-connected 2N3904s. The LM95214 reports temperature in two different formats for +127.875°C/–128°C range and
0°C/255°C range. The LM95214 TCRIT1, TCRIT2 and
TCRIT3 outputs are triggered when any unmasked channel exceeds its
corresponding programmable limit and can be used to shutdown the system, to turn on the system fans
or as a microcontroller interrupt function. The current status of the
TCRIT1, TCRIT2, and TCRIT3
pins can be read back from the status registers. Mask registers are available for further control
of the TCRIT outputs. Two LM95214 remote temperature channels have programmable digital filters while the
other two remote channels use a fault-queue to minimize unwanted TCRIT
events when temperature spikes are encountered. For optimum flexibility and accuracy, each LM95214 channel includes registers for offset
correction. A three-level address pin allows connection of up to 3 LM95214s to the same SMBus
master. The LM95214 includes power saving functions such as: programmable conversion rate, shutdown
mode, and disabling of unused channels.
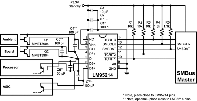
LM95214CISDX/NOPB 电路图
LM95214CISDX/NOPB 电路图
LM95214CISDX/NOPB 相关产品
- 2455R--01000075
- 2455RC-99360003
- ADT7461AARMZ2RL7
- DS1721S/T&R
- EMC1053-1-ACZL-TR
- EMC1053-4-ACZL-TR
- EMC1063-2-ACZL-TR
- EMC1072-A-ACZL-TR
- EMC1103-1-AIZL-TR
- EMC1402-2-ACZL-TR
- EMC1403-2-AIA-TR
- EMC1403-2-YZT-TR
- EMC1403-3-AIZL-TR
- EMC1412-2-ACZL-TR
- EMC1413-A-AIA-TR
- EMC1413-A-AIZL-TR
- EMC1414-1-AIZL-TR
- EMC1428-1-AP-TR
- EMC2102-DZK-TR
- EMC2300-AZC-TR
- ES120-0030
- JC502C3R5/17
- LM19CIZ/NOPB
- LM235H/NOPB
- LM26CIM5-SHA/NOPB
- LM26CIM5-VPA/NOPB
- LM26CIM5X-YPA/NOPB
- LM335AMX/NOPB
- LM3421Q0MHX/NOPB
- LM3421Q1MHX/NOPB

搜索
发布采购