- 参考价格:¥16.49-¥17.87
更新日期:2024-04-01 00:04:00
产品简介:具有 2 条远程和 1 条本地通道的温度传感器、风扇控制、硬件和 8 个电源电压监控器
查看详情- 参考价格:¥16.49-¥17.87
LM87CIMT 供应商
- 公司
- 型号
- 品牌
- 封装/批号
- 数量
- 地区
- 日期
- 说明
- 询价
-
TI
-
原厂原装
22+ -
3288
-
上海市
-
-
-
一级代理原装
-
NS
-
SOT223
23+ -
15000
-
上海市
-
-
-
中国区代理原装现货热卖特价
-
TI/NS
-
TSSOP
21+ -
2000
-
上海市
-
-
-
原装现货,品质为先!请来电垂询!
-
-
23+ -
5800
-
上海市
-
-
-
进口原装现货,杜绝假货。
-
NS/ELNAF
-
TSSOP
1806+ -
3320
-
上海市
-
-
-
原装现货,精专配套,正品BOM表报价
-
TI
-
Serial Interface System Hardware Monitor with Re
22+ -
122
-
上海市
-
-
-
原装,假一罚十
-
TI(德州仪器)
-
TSSOP-24
2022+ -
20
-
上海市
-
-
-
原装可开发票
-
TI/德州仪器
-
TSSOP24
21+ -
10000
-
杭州
-
-
-
原装正品,BOM一站式服务
-
TI
-
TSSOP
23+ -
46000
-
合肥
-
-
-
科大讯飞战略投资企业,提供一站式配套服务
LM87CIMT 中文资料属性参数
- 制造商:National Semiconductor (TI)
- 输出类型:Digital
- 准确性:+/- 3 C, +/- 4 C
- 数字输出 - 总线接口:Serial (2-Wire)
- 最大工作温度:+ 125 C
- 最小工作温度:- 40 C
- 封装:Tube
- 描述/功能:Temperature Sensor
- 数字输出 - 位数:8 bit
- 工作电源电压:2.8 V to 3.8 V
- 工厂包装数量:61
产品特性
- Remote diode temperature sensing (2 channels)
- 8 positive voltage inputs with scaling resistors for monitoring +5 V, +12 V, +3.3 V, +2.5 V, Vccp power supplies directly
- 2 inputs selectable for fan speed or voltage monitoring
- 8-bit DAC output for controlling fan speed
- Chassis Intrusion Detector input
- WATCHDOG comparison of all monitored values
- SMBus or I2C Serial Bus interface compatibility
- VID0-VID4 or IRQ0-IRQ4 monitoring inputs
- On chip temperature sensor
- Voltage Monitoring Error ±2 % (max)
- External Temperature Error ±4 °C (max)
- Internal Temperature Error−40 °C to +125 °C ± 3 °C (typ)
- −40 °C to +125 °C ± 3 °C (typ)
- Supply Voltage Range 2.8 to 3.8 V
- Supply Current 0.7 mA (typ)
- ADC and DAC Resolution 8 Bits
- Temperature Resolution 1.0 °C
产品概述
LM87CIMT 数据手册
| 数据手册 | 说明 | 数量 | 操作 |
|---|---|---|---|
LM87CIMT
|
Serial Interface System Hardware Monitor with Remote Diode Temperature Sensing |
32 Pages页,471K | 查看 |
LM87CIMT
|
Hardware Monitor -40°C ~ 125°C Internal and External Sensor 2-Wire Serial, I2C/SMBUS Output 24-TSSOP |
43页,1.47M | 查看 |
LM87CIMT/NOPB
|
IC, HARDWARE MONITOR 700μA, 3.8V 24-TSSOP; IC Output Type:Digital; Sensing Accuracy Range:± 3°C; Supply Current:700μA; Supply Voltage Range:2.8V to 3.8 V; Resolution:8bit; Sensor Case Style:TSSOP; No. of Pins:24 ;RoHS Compliant: Yes |
32页,471K | 查看 |
LM87CIMTX
|
Serial Interface System Hardware Monitor with Remote Diode Temperature Sensing |
32 Pages页,471K | 查看 |
LM87CIMTX/NOPB
|
Hardware Monitor -40°C ~ 125°C Internal and External Sensor 2-Wire Serial, I2C/SMBUS Output 24-TSSOP |
43页,1.47M | 查看 |
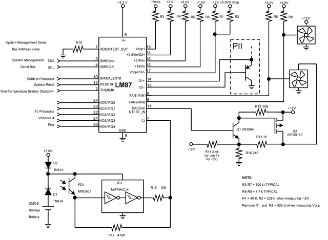
LM87CIMT 电路图
LM87CIMT 电路图
LM87CIMT 相关产品
- 2455R--01000075
- 2455RC-99360003
- ADT7461AARMZ2RL7
- DS1721S/T&R
- EMC1053-1-ACZL-TR
- EMC1053-4-ACZL-TR
- EMC1063-2-ACZL-TR
- EMC1072-A-ACZL-TR
- EMC1103-1-AIZL-TR
- EMC1402-2-ACZL-TR
- EMC1403-2-AIA-TR
- EMC1403-2-YZT-TR
- EMC1403-3-AIZL-TR
- EMC1412-2-ACZL-TR
- EMC1413-A-AIA-TR
- EMC1413-A-AIZL-TR
- EMC1414-1-AIZL-TR
- EMC1428-1-AP-TR
- EMC2102-DZK-TR
- EMC2300-AZC-TR
- ES120-0030
- JC502C3R5/17
- LM19CIZ/NOPB
- LM235H/NOPB
- LM26CIM5-SHA/NOPB
- LM26CIM5-VPA/NOPB
- LM26CIM5X-YPA/NOPB
- LM335AMX/NOPB
- LM3421Q0MHX/NOPB
- LM3421Q1MHX/NOPB

搜索
发布采购
LM87CIMT