- 参考价格:¥11.25-¥26.50
更新日期:2024-04-01 00:04:00
LM8502TME/NOPB 供应商
- 公司
- 型号
- 品牌
- 封装/批号
- 数量
- 地区
- 日期
- 说明
- 询价
-
TI
-
原厂原装
22+ -
3288
-
上海市
-
-
-
一级代理原装
LM8502TME/NOPB 中文资料属性参数
- 制造商:National Semiconductor (TI)
- 封装:Reel
- 工厂包装数量:250
产品特性
- 10 Programmable Low-Side Current Sinks with Flexible Powering from VOUT or External Voltage Source
- 1.2A Dual Flash LED Driver with Flash, Torch and Voltage modes
- Ambient Light Sensing Capability with Two Inputs
- Up to 4000:1 dimming ratio for LED outputs
- Flash LED Thermal Sensing and Current Scaleback
- Hardware Flash, Torch Enable and Dual Synchronization Inputs for RF Power Amplifier Pulse Events
- Haptic Feedback Motor Driver
- Two Lighting Engines for User-Defined Lighting Sequences with 48 * 16 Bits of SRAM Memory
- External Clock Pin for Power Save
- External PWM Control Capability Enabling for Example Dynamic Backlight Control
- Fast I2C-Compatible Interface
- General Purpose ADC for Measuring, i.e., LED Output Voltages
- Ultra-Small Solution Area < 32 mm2
- 30-Bump (2.42 x 2.77 mm x 0.6 mm) 0.4 Pitch DSBGA Package
产品概述
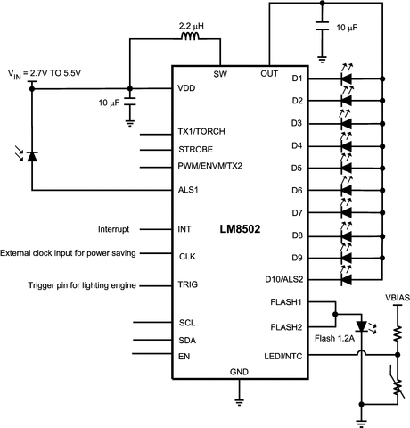
The LM8502 is a versatile LED driver suitable for multiple applications. It includes a
2MHz, fixed-frequency synchronous boost converter, 10 current sink LED outputs, 2 outputs for flash
or haptic applications, ambient light sensing and PWM input.The 10 current sink LED outputs offer individual current control through an
I2C-compatible interface. Current can be accurately controlled with a
full-scale setting and 8-bit current control. The LM8502 also enables LED control with group faders
and lighting engines. Group faders enable single I2C register writes for
multiple LED outputs with fading, whereas lighting engines with SRAM memory enable engine-driven
lighting sequences. Each LED output can be powered either from VOUT or an
external voltage supply.The flash function is capable of driving 2 LEDs, each having 600 mA maximum current, or a
single LED up to a 1.2A maximum current. A hardware flash enable provides a direct interface to
trigger the flash pulse. Dual TX inputs allow the flash to be synchronized with the RF power system
to prevent excessive current draw from the system power supply. The LM8502 also offers LED thermal
sensing as a safety procedure for flash and separate indicator LED.The LM8502 has two inputs for Ambient Light Sensing — together with the PWM input they
enable Dynamic Backlight Control. The LM8502 may also be used for haptic motor driving instead of
flash. When the device is idle, featured Power-save mode and use of an external clock reduce
current consumption significantly.
LM8502TME/NOPB 数据手册
| 数据手册 | 说明 | 数量 | 操作 |
|---|---|---|---|
LM8502TME/NOPB
|
LED Driver IC 12 Output DC DC Regulator Step-Up (Boost) 2.3A (Switch) 30-DSBGA |
72页,1.82M | 查看 |
LM8502TME/NOPB 电路图
LM8502TME/NOPB 电路图
LM8502TME/NOPB 相关产品
- 100301QC
- 100304QC
- 100310QC
- 100311QC
- 100313QC
- 100316QC
- 100322QC
- 100329APC
- 100329DC
- 100336DC
- 100336PC
- 100341QC
- 100351DC
- 100351PC
- 100363QC
- 100364QC
- 100370QC
- 100390QC
- 100398QI
- 11AA010T-I/TT
- 11AA160T-I/TT
- 11LC010T-I/TT
- 11LC020T-I/TT
- 11LC040T-E/TT
- 11LC160T-E/TT
- 1ED020I12-F
- 2304NZGI-1LF
- 23A640-I/SN
- 23K256-I/SN
- 23K256-I/ST

搜索
发布采购
LM8502TME/NOPB