- 参考价格:¥6.52-¥6.64
更新日期:2024-04-01 00:04:00
LM63DIMAX/NOPB 供应商
- 公司
- 型号
- 品牌
- 封装/批号
- 数量
- 地区
- 日期
- 说明
- 询价
-
TI
-
原厂原装
22+ -
3288
-
上海市
-
-
-
一级代理原装
-
TI
-
-
23+ -
8000
-
上海市
-
-
-
原厂原装假一赔十
-
TI(德州仪器)
-
SOIC-8
2022+ -
12000
-
上海市
-
-
-
原装可开发票
-
TI
-
温度传感器
21+ -
3000
-
上海市
-
-
-
原装现货,品质为先!请来电垂询!
LM63DIMAX/NOPB 中文资料属性参数
- 制造商:National Semiconductor (TI)
- 输出类型:Digital
- 准确性:+/- 1 C, +/- 3 C
- 数字输出 - 总线接口:Serial (2-Wire)
- 最大工作温度:+ 85 C
- 最小工作温度:0 C
- 封装:Reel
- 描述/功能:Temperature Sensor
- 数字输出 - 位数:8 bit, 10 bit+ Sign
- 工作电源电压:3 V to 3.6 V
- 工厂包装数量:2500
产品特性
- Accurately Senses Diode-Connected 2N3904 Transistors or Thermal Diodes On Board Large Processors or ASICs
- Accurately Senses its Own Temperature
- Factory Trimmed for Intel Pentium 4 and Mobile Pentium 4 Processor-M Thermal Diodes
- Integrated PWM Fan Speed Control Output
- Acoustic Fan Noise Reduction With User-Programmable 8-Step Lookup Table
- Multi-Function, User-Selectable Pin for Either ALERT Output, or Tachometer Input, Functions
- Tachometer Input for Measuring Fan RPM
- Smart-Tach Modes for Measuring RPM of Fans With Pulse-Width-Modulated Power as Shown in Typical Application
- Offset Register can Adjust for a Variety of Thermal Diodes
- 10 Bit Plus Sign Remote Diode Temperature Data Format, With 0.125°C Resolution
- SMBus 2.0 Compatible Interface, Supports TIMEOUT
- LM86-Compatible Pinout
- LM86-Compatible Register Set
- 8-Pin SOIC Package
产品概述
The LM63 is a remote diode temperature sensor with integrated fan control. The LM63
accurately measures: (1) its own temperature and (2) the temperature of a
diode-connected transistor, such as a 2N3904, or a thermal diode commonly found on Computer
Processors, Graphics Processor Units (GPU) and other ASIC's. The LM63 remote temperature sensor's
accuracy is factory trimmed for the series resistance and 1.0021 non-ideality of the Intel 0.13 µm
Pentium 4 and Mobile Pentium 4 Processor-M thermal diode. The LM63 has an offset register to
correct for errors caused by different non-ideality factors of other thermal diodes.
The LM63 also features an integrated, pulse-width-modulated (PWM), open-drain fan control
output. Fan speed is a combination of the remote temperature reading, the lookup table and the
register settings. The 8-step Lookup Table enables the user to program a non-linear fan speed vs.
temperature transfer function often used to quiet acoustic fan noise.
LM63DIMAX/NOPB 数据手册
| 数据手册 | 说明 | 数量 | 操作 |
|---|---|---|---|
LM63DIMAX/NOPB
|
Fan Control, Temp Monitor 0°C ~ 125°C Internal and External Sensor 2-Wire SMBus Output 8-SOIC |
41页,1.02M | 查看 |
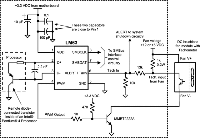
LM63DIMAX/NOPB 电路图
LM63DIMAX/NOPB 电路图
LM63DIMAX/NOPB 相关产品
- 2455R--01000075
- 2455RC-99360003
- ADT7461AARMZ2RL7
- DS1721S/T&R
- EMC1053-1-ACZL-TR
- EMC1053-4-ACZL-TR
- EMC1063-2-ACZL-TR
- EMC1072-A-ACZL-TR
- EMC1103-1-AIZL-TR
- EMC1402-2-ACZL-TR
- EMC1403-2-AIA-TR
- EMC1403-2-YZT-TR
- EMC1403-3-AIZL-TR
- EMC1412-2-ACZL-TR
- EMC1413-A-AIA-TR
- EMC1413-A-AIZL-TR
- EMC1414-1-AIZL-TR
- EMC1428-1-AP-TR
- EMC2102-DZK-TR
- EMC2300-AZC-TR
- ES120-0030
- JC502C3R5/17
- LM19CIZ/NOPB
- LM235H/NOPB
- LM26CIM5-SHA/NOPB
- LM26CIM5-VPA/NOPB
- LM26CIM5X-YPA/NOPB
- LM335AMX/NOPB
- LM3421Q0MHX/NOPB
- LM3421Q1MHX/NOPB

搜索
发布采购
LM63DIMAX/NOPB