更新日期:2024-04-01 00:04:00
产品简介:具有 10mV/°C 增益的汽车级 ±2°C 模拟输出温度传感器
查看详情LM50QIM3X/NOPB 供应商
- 公司
- 型号
- 品牌
- 封装/批号
- 数量
- 地区
- 日期
- 说明
- 询价
-
TI
-
原厂原装
22+ -
3288
-
上海市
-
-
-
一级代理原装
LM50QIM3X/NOPB 中文资料属性参数
- 现有数量:0现货查看交期
- 价格:3,000 : ¥6.43942卷带(TR)
- 系列:Automotive, AEC-Q100
- 包装:卷带(TR)
- 产品状态:在售
- 传感器类型:模拟,本地
- 感应温度 - 本地:-40°C ~ 125°C
- 感应温度 - 远程:-
- 输出类型:模拟电压
- 电压 - 供电:4.5V ~ 10V
- 分辨率:10mV/°C
- 特性:-
- 精度 - 最高(最低):±3°C(±4°C)
- 测试条件:25°C(-40°C ~ 125°C)
- 工作温度:-40°C ~ 150°C
- 安装类型:表面贴装型
- 封装/外壳:TO-236-3,SC-59,SOT-23-3
- 供应商器件封装:SOT-23-3
产品特性
- LM50-Q1 is AEC-Q100 Grade 1 Qualified and is Manufactured on an Automotive Grade Flow
- Calibrated Directly in Degrees Celsius (Centigrade)
- Linear + 10 mV/°C Scale Factor
- ±2°C Accuracy Specified at 25°C
- Specified for Full –40° to 125°C range
- Suitable for Remote Applications
- Low Cost Due to Wafer-Level Trimming
- Operates from 4.5 V to 10 V
- Less than 130-µA Current Drain
- Low Self-Heating: Less than 0.2°C in Still A
- Nonlinearity Less than 0.8°C Over Temp
- UL Recognized Component
产品概述
The LM50 and LM50-Q1 devices are precision integrated-circuit temperature sensors that
can sense a –40°C to 125°C temperature range using a single positive supply. The output voltage of
the device is linearly proportional to temperature (10 mV/°C) and has a DC offset of 500 mV. The
offset allows reading negative temperatures without the need for a negative supply.The ideal output voltage of the LM50 or LM50-Q1 ranges from 100 mV to 1.75 V for a –40°C
to 125°C temperature range. The LM50 and LM50-Q1 do not require any external calibration or
trimming to provide accuracies of ±3°C at room temperature and ±4°C over the full –40°C to 125°C
temperature range. Trimming and calibration of the LM50 and LM50-Q1 at the wafer level assure low
cost and high accuracy. The linear output, 500 mV offset, and factory calibration of the LM50 and
LM50-Q1 simplify the circuitry requirements in a single supply environment where reading negative
temperatures is necessary. Because the quiescent current of the LM50 and LM50-Q1 is less than 130
µA, self-heating is limited to a very low 0.2°C in still air.
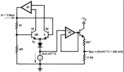
LM50QIM3X/NOPB 电路图
LM50QIM3X/NOPB 电路图
LM50QIM3X/NOPB 相关产品
- 5962-8757101XA
- 67L105
- AD590JCPZ-RL7
- AD590KH/883B
- AD590MF/883B
- AD590MH/883B
- ADT7311WTRZ-RL
- ADT7320UCPZ-R2
- ADT7320UCPZ-RL7
- ADT7420UCPZ-R2
- ADT7420UCPZ-RL7
- AT30TSE752A-SS8M-T
- AT30TSE754A-XM8M-T
- B57332V5103F360
- CAT34TS02VP2GT4C
- EMC1182-2-AIA
- EMC1183-A-AIA-TR
- LM50QIM3/NOPB
- LM95071QIMFX/NOPB
- LMT85QDCKRQ1
- LMT87DCKT
- LMT90DBZR
- MAX31820MCR+
- MAX31820PARMCR+
- NCP03WL224E05RL
- NCP03XH223E05RL
- NCP15WL104J03RC
- NCP15WL154J03RC
- NCP18WF104D03RB
- NCT203MTR2G

搜索
发布采购