- 封装:8-WDFN 裸露焊盘
- RoHS:无铅 / 符合限制有害物质指令(RoHS)规范要求
- 包装方式:带卷 (TR)
更新日期:2024-04-01 00:04:00
产品简介:9.5V 至 95V 宽输入电压、350mA 恒准时非同步降压稳压器
查看详情- 封装:8-WDFN 裸露焊盘
- RoHS:无铅 / 符合限制有害物质指令(RoHS)规范要求
- 包装方式:带卷 (TR)
LM5008SD 供应商
- 公司
- 型号
- 品牌
- 封装/批号
- 数量
- 地区
- 日期
- 说明
- 询价
-
TI
-
原厂原装
22+ -
3288
-
上海市
-
-
-
一级代理原装
-
TI(德州仪器)
-
WSON-8(4x4)
2022+ -
12000
-
上海市
-
-
-
原装可开发票
-
TI
-
TSSOP
23+ -
46000
-
合肥
-
-
-
科大讯飞战略投资企业,提供一站式配套服务
LM5008SD 中文资料属性参数
- 标准包装:1,000
- 类别:集成电路 (IC)
- 家庭:PMIC - 稳压器 - DC DC 开关稳压器
- 系列:-
- 类型:降压(降压)
- 输出类型:可调式
- 输出数:2
- 输出电压:2.5 V ~ 75 V
- 输入电压:9.5 V ~ 95 V
- PWM 型:-
- 频率 - 开关:600kHz
- 电流 - 输出:350mA
- 同步整流器:无
- 工作温度:-40°C ~ 125°C
- 安装类型:表面贴装
- 封装/外壳:8-WDFN 裸露焊盘
- 包装:带卷 (TR)
- 供应商设备封装:8-LLP-EP(4x4)
- 配用:LM5008EVAL-ND - EVALUATION BOARD FOR LM5008
- 其它名称:LM5008SD/NOPBLM5008SDTR
产品特性
- 工作输入电压范围:6V 至 95V
- 集成型 100V N 通道降压开关
- 内部 VCC 稳压器
- 无需环路补偿
- 超快瞬态响应
- 导通时间与线路电压成反比变化
- 线路电压和负载电流变化时运行频率保持不变
- 可调节输出电压
- 高运行效率
- 精密的内部基准电压
- 低偏置电流
- 智能电流限制保护
- 热关断
- 8 引脚 VSSOP 和 WSON 封装
- 使用 LM5008 及其 WEBENCH® 电源设计器创建定制设计
产品概述
LM5008 350mA 降压开关转换器 具有 实现低成本高效率的降压稳压器所需的全部功能。此高电压转换器具有集成型 100V N 通道降压开关,且可在 9V 至 95V 的输入电压范围内运行。该器件易于实施,且可采用 8 引脚 VSSOP 封装和热增强型 8 引脚 WSON 封装。该转换器使用了滞环控制方案,PWM 导通时间与 VIN 成反比。此特性使得运行频率能够保持相对恒定。滞环控制不需要任何环路补偿。该器件实现了智能电流限制,其强制关闭时间与 VOUT 成反比。该方案可在提供最低折返的同时确保实现短路保护。其他保护 特性 包括:热关断、VCC 欠压锁定、栅极驱动欠压锁定和最大占空比限幅器。
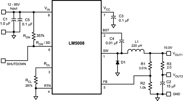
LM5008SD 数据手册
LM5008SD 电路图
LM5008SD 电路图
LM5008SD 相关产品
- A5970D013TR
- A5975DTR
- A7986ATR
- ADM660ARUZ
- ADM660ARUZ-REEL
- ADM660ARZ
- ADM660ARZ-REEL
- ADM8660ANZ
- ADM8660ARZ-REEL
- ADM8828ART-REEL
- ADM8828ARTZ-REEL
- ADM8829ARTZ-REEL
- ADP1111ARZ
- ADP1111ARZ-3.3
- ADP2102YCPZ-1.2-R7
- ADP2102YCPZ-2-R7
- ADP2102YCPZ-3-R7
- ADP2102YCPZ-4-R7
- ADP2105ACPZ-1.2-R7
- ADP2105ACPZ-1.8-R7
- ADP2105ACPZ-3.3-R7
- ADP2105ACPZ-R7
- ADP2106ACPZ-R7
- ADP2107ACPZ-3.3-R7
- ADP2107ACPZ-R7
- ADP2108AUJZ-1.0-R7
- ADP2108AUJZ-1.8-R7
- ADP2108AUJZ-3.3-R7
- ADP2114ACPZ-R7
- ADP2119ACPZ-1.0-R7

搜索
发布采购
LM5008SD