- 参考价格:¥2.48-¥7.59
更新日期:2024-04-01 00:04:00
LM4995TM/NOPB 供应商
- 公司
- 型号
- 品牌
- 封装/批号
- 数量
- 地区
- 日期
- 说明
- 询价
-
TI
-
原厂原装
22+ -
3288
-
上海市
-
-
-
一级代理原装
-
TI(德州仪器)
-
DSBGA-9
2022+ -
12000
-
上海市
-
-
-
原装可开发票
LM4995TM/NOPB 中文资料属性参数
- 制造商:National Semiconductor (TI)
- 产品:Class-AB
- 输出功率:1.3 W x 1 at 8 Ohms
- 输出类型:1-Channel Mono
- THD + 噪声:0.08 %
- 工作电源电压:3 V, 5 V
- 最大工作温度:+ 85 C
- 安装风格:SMD/SMT
- 封装 / 箱体:uSMD
- 封装:Reel
- 音频负载电阻:8 Ohms
- 输入信号类型:Single
- 最小工作温度:- 40 C
- 输出信号类型:Differential
- 工厂包装数量:250
- 电源类型:Single
- Supply Voltage - Max:5.5 V
- Supply Voltage - Min:2.4 V
产品特性
- Available in Space-Saving 0.4mm Pitch DSBGA Package
- Ultra Low Current Shutdown Mode
- BTL Output Can Drive Capacitive Loads
- Improved Click and Pop Circuitry Eliminates Noise during Turn-On and Turn-Off Transitions
- 2.4 - 5.5V Operation
- No Output Coupling Capacitors, Snubber Networks or Bootstrap Capacitors Required
- Unity-Gain Stable
- External Gain Configuration Capability
- WSON Package: 0.5mm Pitch, 3 x 3 mm
- PSRR at 3.6V (217Hz & 1kHz): 75 dB
- Output Power at 5.0V, 1% THD+N, 8Ω: 1.3 W (typ)
- Output Power at 3.6V, 1% THD+N, 8Ω: 625 mW (typ)
- Shutdown Current: 0.01µA (typ)
产品概述
The LM4995 is an audio power amplifier primarily designed for demanding applications in
mobile phones and other portable communication device applications. It is capable of delivering
1.2W of continuous average power to an 8Ω BTL load with less than 1% distortion (THD+N) from a
5VDC power supply. Boomer audio power amplifiers were designed specifically to provide high quality output
power with a minimal amount of external components. The LM4995 does not require output coupling
capacitors or bootstrap capacitors, and therefore is ideally suited for mobile phone and other low
voltage applications where minimal power consumption is a primary requirement. The LM4995 features a low-power consumption shutdown mode, which is achieved by driving
the shutdown pin with logic low. Additionally, the LM4995 features an internal thermal shutdown
protection mechanism.The LM4995 contains advanced click and pop circuitry which eliminates noise which would
otherwise occur during turn-on and turn-off transitions.The LM4995 is unity-gain stable and can be configured by external gain-setting resistors.
LM4995TM/NOPB 数据手册
| 数据手册 | 说明 | 数量 | 操作 |
|---|---|---|---|
LM4995TM/NOPB
|
Amplifier IC 1-Channel (Mono) Class AB 9-uSMD |
22页,992K | 查看 |
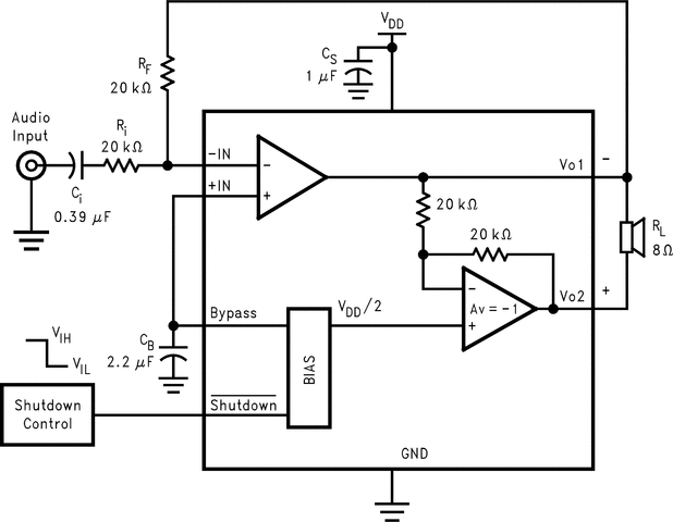
LM4995TM/NOPB 电路图
LM4995TM/NOPB 电路图
LM4995TM/NOPB 相关产品
- 100301QC
- 100304QC
- 100310QC
- 100311QC
- 100313QC
- 100316QC
- 100322QC
- 100329APC
- 100329DC
- 100336DC
- 100336PC
- 100341QC
- 100351DC
- 100351PC
- 100363QC
- 100364QC
- 100370QC
- 100390QC
- 100398QI
- 11AA010T-I/TT
- 11AA160T-I/TT
- 11LC010T-I/TT
- 11LC020T-I/TT
- 11LC040T-E/TT
- 11LC160T-E/TT
- 1ED020I12-F
- 2304NZGI-1LF
- 23A640-I/SN
- 23K256-I/SN
- 23K256-I/ST

搜索
发布采购
LM4995TM/NOPB