- 参考价格:¥10.01-¥9.59
更新日期:2024-04-01 00:04:00
产品简介:1.8W 单声道、2.7V 至 9V 电源电压、模拟输入 D 级音频放大器
查看详情- 参考价格:¥10.01-¥9.59
LM4951SD/NOPB 供应商
- 公司
- 型号
- 品牌
- 封装/批号
- 数量
- 地区
- 日期
- 说明
- 询价
-
TI
-
原厂原装
22+ -
3288
-
上海市
-
-
-
一级代理原装
-
TI(德州仪器)
-
WSON-10
2022+ -
12000
-
上海市
-
-
-
原装可开发票
-
TI
-
TSSOP
23+ -
46000
-
合肥
-
-
-
科大讯飞战略投资企业,提供一站式配套服务
LM4951SD/NOPB 中文资料属性参数
- 制造商:National Semiconductor (TI)
- 产品:Class-AB
- 输出功率:1.8 W x 1 at 8 Ohms
- 输出类型:1-Channel Mono
- THD + 噪声:0.35 %, 0.07 %
- 工作电源电压:3 V, 5 V
- 最大工作温度:+ 85 C
- 封装 / 箱体:LLP EP
- 封装:Reel
- 音频负载电阻:8 Ohms
- 输入补偿电压:30 mV at 7.5 V
- 输入信号类型:Single
- 最小工作温度:- 40 C
- 输出信号类型:Differential
- 工厂包装数量:1000
- 电源类型:Single
- Supply Voltage - Max:9 V
- Supply Voltage - Min:2.7 V
产品特性
- Click and Pop Circuitry Eliminates Noise during Turn-On and Turn-Off Transitions
- Low Current, Active-Low Shutdown Mode
- Low Quiescent Current
- Thermal Shutdown Protection
- Unity-Gain Stable
- External Gain Configuration Capability
- Wide Voltage Range: 2.7V to 9 V
- Quiescent Power Supply Current (VDD = 7.5V): 2.5mA (typ)
- Power Output BTL at 7.5V, 1% THD: 1.8 W (typ)
- Shutdown Current: 0.01µA (typ)
- Fast Turn on Time: 25ms (typ)
产品概述
The LM4951 is an audio power amplifier primarily designed for demanding applications in
Portable Handheld devices. It is capable of delivering 1.8W mono BTL to an 8Ω load, continuous
average power, with less than 1% distortion (THD+N) from a 7.5VDC power
supply. Boomer audio power amplifiers were designed specifically to provide high quality output
power with a minimal amount of external components. The LM4951 does not require bootstrap
capacitors, or snubber circuits. The LM4951 features a low-power consumption active-low shutdown mode. Additionally, the
LM4951 features an internal thermal shutdown protection mechanism. The LM4951 contains advanced click and pop circuitry that eliminates noises which would
otherwise occur during turn-on and turn-off transitions. The LM4951 is unity-gain stable and can be configured by external gain-setting resistors.
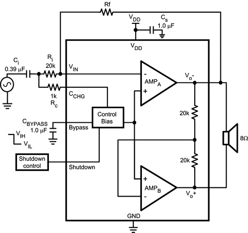
LM4951SD/NOPB 电路图
LM4951SD/NOPB 电路图
LM4951SD/NOPB 相关产品
- 100301QC
- 100304QC
- 100310QC
- 100311QC
- 100313QC
- 100316QC
- 100322QC
- 100329APC
- 100329DC
- 100336DC
- 100336PC
- 100341QC
- 100351DC
- 100351PC
- 100363QC
- 100364QC
- 100370QC
- 100390QC
- 100398QI
- 11AA010T-I/TT
- 11AA160T-I/TT
- 11LC010T-I/TT
- 11LC020T-I/TT
- 11LC040T-E/TT
- 11LC160T-E/TT
- 1ED020I12-F
- 2304NZGI-1LF
- 23A640-I/SN
- 23K256-I/SN
- 23K256-I/ST

搜索
发布采购