- 参考价格:¥16.08-¥32.29
更新日期:2024-04-01 00:04:00
产品简介:具有 I2C 控制接口的 2.2W 立体声、模拟输入 AB 类音频放大器
查看详情- 参考价格:¥16.08-¥32.29
LM4936MH/NOPB 供应商
- 公司
- 型号
- 品牌
- 封装/批号
- 数量
- 地区
- 日期
- 说明
- 询价
-
TI
-
原厂原装
22+ -
3288
-
上海市
-
-
-
一级代理原装
-
TI(德州仪器)
-
HTSSOP-28
2022+ -
12000
-
上海市
-
-
-
原装可开发票
LM4936MH/NOPB 中文资料属性参数
- 制造商:National Semiconductor (TI)
- 产品:Class-AB
- 输出功率:2.2 W x 2 at 3 Ohms, 0.11 W x 2 at 32 Ohms
- 输出类型:2-Channel Stereo
- THD + 噪声:0.06 %, 0.02 %
- 工作电源电压:3 V, 5 V
- 最大工作温度:+ 85 C
- 安装风格:SMD/SMT
- 封装 / 箱体:TSSOP EP
- 音频负载电阻:32 Ohms
- 输入信号类型:Single
- 最小工作温度:- 40 C
- 输出信号类型:Differential, Single
- 工厂包装数量:48
- 电源类型:Single
- Supply Voltage - Max:5.5 V
- Supply Voltage - Min:2.7 V
产品特性
- Selectable SPI or I2C Control Interface
- System Beep Detect
- Stereo Switchable Bridged/Single-Ended Power Amplifiers
- Selectable Internal/External Gain and Bass Boost
- “Click and Pop” Suppression Circuitry
- Thermal Shutdown Protection Circuitry
- Headphone Sense
- PO at 1% THD+Ninto 3Ω, 2.2W (Typ)into 4Ω, 2.0W (Typ)into 8Ω, 1.25W (Typ)
- into 3Ω, 2.2W (Typ)
- into 4Ω, 2.0W (Typ)
- into 8Ω, 1.25W (Typ)
- Single-ended mode - THD+N at 90mW into 32Ω, 1% (Typ)
- Shutdown current, 0.7µA (Typ)
产品概述
The LM4936 is a monolithic integrated circuit that provides volume control, and stereo
bridged audio power amplifiers capable of producing 2W into 4Ω
When properly mounted to the circuit
board, LM4936MH will deliver 2W into 4Ω. See section for more information. with less than 1% THD or 2.2W into 3Ω
An LM4936MH that has been properly
mounted to the circuit board and forced-air cooled will deliver 2.2W into 3Ω. with less
than 1% THD. Boomer audio integrated circuits were designed specifically to provide high quality
audio while requiring a minimum amount of external components. The LM4936 incorporates a SPI or
I2C Control Interface that runs the volume control, stereo bridged audio
power amplifiers and a selectable gain or bass boost. All of the LM4936's features (i.e. SD, Mode,
Mute, Gain Sel) make it optimally suited for multimedia monitors, portable radios, desktop, and
portable computer applications.The LM4936 features an externally controlled, low-power consumption shutdown mode, and
both a power amplifier and headphone mute for maximum system flexibility and performance.
LM4936MH/NOPB 数据手册
| 数据手册 | 说明 | 数量 | 操作 |
|---|---|---|---|
LM4936MH/NOPB
|
Amplifier IC 2-Channel (Stereo) with Stereo Headphones Class AB 28-HTSSOP |
37页,2.1M | 查看 |
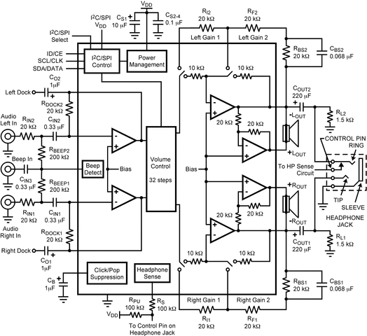
LM4936MH/NOPB 电路图
LM4936MH/NOPB 电路图
LM4936MH/NOPB 相关产品
- 100301QC
- 100304QC
- 100310QC
- 100311QC
- 100313QC
- 100316QC
- 100322QC
- 100329APC
- 100329DC
- 100336DC
- 100336PC
- 100341QC
- 100351DC
- 100351PC
- 100363QC
- 100364QC
- 100370QC
- 100390QC
- 100398QI
- 11AA010T-I/TT
- 11AA160T-I/TT
- 11LC010T-I/TT
- 11LC020T-I/TT
- 11LC040T-E/TT
- 11LC160T-E/TT
- 1ED020I12-F
- 2304NZGI-1LF
- 23A640-I/SN
- 23K256-I/SN
- 23K256-I/ST

搜索
发布采购
LM4936MH/NOPB