- 参考价格:¥10.70-¥7.25
更新日期:2024-04-01 00:04:00
LM4917MT/NOPB 供应商
- 公司
- 型号
- 品牌
- 封装/批号
- 数量
- 地区
- 日期
- 说明
- 询价
-
TI
-
原厂原装
22+ -
3288
-
上海市
-
-
-
一级代理原装
LM4917MT/NOPB 中文资料属性参数
- 制造商:National Semiconductor (TI)
- 产品:Class-AB
- 输出功率:0.095 W x 2 at 16 Ohms
- 输出类型:2-Channel Stereo
- THD + 噪声:0.02 %
- 工作电源电压:3 V
- 最大工作温度:+ 85 C
- 安装风格:SMD/SMT
- 封装 / 箱体:TSSOP-14
- 封装:Tube
- 音频负载电阻:32 Ohms
- 输入信号类型:Single
- 最小工作温度:- 40 C
- 输出信号类型:Single
- 工厂包装数量:94
- 电源类型:Single
- Supply Voltage - Max:3.6 V
- Supply Voltage - Min:1.4 V
产品特性
- Ground Referenced Outputs
- High PSRR
- Available in Space-Saving TSSOP Package
- Ultra Low Current Shutdown Mode
- Improved Pop and Click Circuitry eliminates Noises During Turn-On and Turn-Off Transitions
- 1.4 – 3.6V Operation
- No Output Coupling Capacitors, Snubber Networks, Bootstrap Capacitors
- Shutdown Either Channel Independently
- Improved PSRR at 1kHz: 70dB (Typ)
- Power Output at VDD = 3V, RL = 16Ω, THD ≦ 1%: 95mW (Typ)
- Shutdown Current: 0.01µA (Typ)
产品概述
The LM4917 is a stereo, output capacitor-less headphone amplifier capable of delivering
95mW of continuous average power into a 16Ω load with less than 1% THD+N from a single 3V power
supply. The LM4917 provides high quality audio reproduction with minimal external components. A
ground referenced output eliminates the output coupling capacitors typically required by
single-ended loads, reducing component count, cost and board space consumption. This makes the
LM4917 ideal for mobile phones and other portable equipment where board space is at a premium.
Eliminating the output coupling capacitors also improves low frequency response. The LM4917 operates from a single 1.4V to 3.6V power supply, features low 0.02% THD+N and
70dB PSRR. Independent right/left channel low-power shutdown controls provide power saving
flexibility for mono/stereo applications. Superior click and pop suppression eliminates audible
transients during start up and shutdown. Short circuit and thermal overload protection protects the
device during fault conditions.
LM4917MT/NOPB 数据手册
| 数据手册 | 说明 | 数量 | 操作 |
|---|---|---|---|
LM4917MT/NOPB
|
Amplifier IC Headphones, 2-Channel (Stereo) Class AB 14-TSSOP |
25页,3.7M | 查看 |
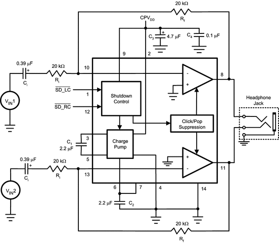
LM4917MT/NOPB 电路图
LM4917MT/NOPB 电路图
LM4917MT/NOPB 相关产品
- 100301QC
- 100304QC
- 100310QC
- 100311QC
- 100313QC
- 100316QC
- 100322QC
- 100329APC
- 100329DC
- 100336DC
- 100336PC
- 100341QC
- 100351DC
- 100351PC
- 100363QC
- 100364QC
- 100370QC
- 100390QC
- 100398QI
- 11AA010T-I/TT
- 11AA160T-I/TT
- 11LC010T-I/TT
- 11LC020T-I/TT
- 11LC040T-E/TT
- 11LC160T-E/TT
- 1ED020I12-F
- 2304NZGI-1LF
- 23A640-I/SN
- 23K256-I/SN
- 23K256-I/ST

搜索
发布采购
LM4917MT/NOPB