更新日期:2024-04-01 00:04:00
产品简介:具有 I2C 音量控制和集成式 5.8V 电荷泵的单声道、模拟输入陶瓷扬声器驱动器
查看详情LM48557UR/NOPB 供应商
- 公司
- 型号
- 品牌
- 封装/批号
- 数量
- 地区
- 日期
- 说明
- 询价
-
TI
-
原厂原装
22+ -
3288
-
上海市
-
-
-
一级代理原装
LM48557UR/NOPB 中文资料属性参数
- 现有数量:0现货5,500Factory
- 价格:1 : ¥22.26000剪切带(CT)
- 系列:Boomer?
- 包装:卷带(TR)剪切带(CT)Digi-Reel? 得捷定制卷带
- 产品状态:Digi-Key 停止提供
- 类型:AB 类
- 输出类型:1-通道(单声道)
- 不同负载时最大输出功率 x 通道数:-
- 电压 - 供电:2.7V ~ 4.5V
- 特性:消除爆音,差分输入,I2C,静音,关闭,音量控制
- 安装类型:表面贴装型
- 工作温度:-40°C ~ 85°C(TA)
- 供应商器件封装:16-DSBGA
- 封装/外壳:16-XFBGA
产品特性
- Integrated Charge Pump
- Bridge-Tied Load Output
- Differential Input
- High PSRR
- I2C Volume and Mode Control
- Reset Input
- Advanced Click-and-Pop Suppression
- Low Supply Current
- Minimum External Components
- Micro-Power Shutdown
- Available in Space-Saving 16-Bump DSBGA Package
- Output Voltage at VDD = 4.2VRL = 1µF +22Ω, THD+N ≤ 1%: 5.8 VRMS (Typ)
- RL = 1µF +22Ω, THD+N ≤ 1%: 5.8 VRMS (Typ)
产品概述
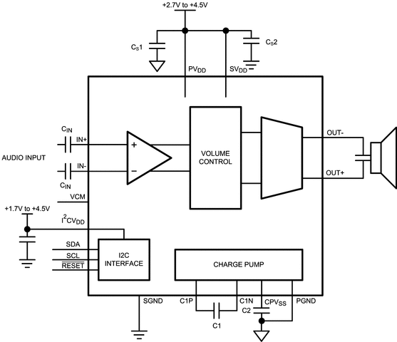
The LM48557 is a single supply, mono, ceramic speaker driver with an integrated
charge-pump, designed for portable devices, such as cell phones and portable media players, where
board space is at a premium. The LM48557 charge pump allows the device to deliver
5.8VRMS from a single 4.2V supply. The LM48557 features high power supply rejection ratio (PSRR), 80dB at 217Hz, allowing
the device to operate in noisy environments without additional power supply conditioning. Flexible
power supply requirements allow operation from 2.7V to 4.5V. The LM48557 features an active low
reset input that reverts the device to its default state. Additionally, the LM48557 features a
36-step I2C volume control and mute function. The low power Shutdown
mode reduces supply current consumption to 0.01µA. The LM48557’s superior click and pop suppression eliminates audible transients on
power-up/down and during shutdown. The LM48557 is available in an ultra-small 16-bump DSBGA package
(1.965mm x 1.965mm).
LM48557UR/NOPB 电路图

LM48557UR/NOPB 电路图
LM48557UR/NOPB 相关产品
- 5962-87738012A
- 5962-88513012A
- 5962-8851302HA
- 5962-8856501CA
- 5962-8859301M2A
- 5962-8872101PA
- 5962-8954401PA
- 5962-89641012A
- 5962-9098001MXA
- 5962-9201301MEA
- 5962-9313001MPA
- 5962-9452101M2A
- 5962-9457201MEA
- 5962-9457203MPA
- 5962-9851501QPA
- 77043012A
- 8102302PA
- 81023052A
- 81023062A
- 8102306CA
- ACPL-785E
- ACPL-785E-200
- AD524SD/883B
- AD524SE/883B
- AD549SH/883B
- AD603SQ/883B
- AD624SD/883B
- AD625SD/883B
- AD640TD/883B
- AD684SQ/883B