- 参考价格:¥11.39-¥9.80
更新日期:2024-04-01 00:04:00
LM4853LD/NOPB 供应商
- 公司
- 型号
- 品牌
- 封装/批号
- 数量
- 地区
- 日期
- 说明
- 询价
-
TI
-
原厂原装
22+ -
3288
-
上海市
-
-
-
一级代理原装
LM4853LD/NOPB 中文资料属性参数
- 制造商:National Semiconductor (TI)
- 产品:Class-AB
- 输出功率:1.9 W x 1 at 3 Ohms, 0.3 W x 2 at 8 Ohms
- 输出类型:1-Channel Mono, 2-Channel Stereo
- 工作电源电压:3 V, 5 V
- 电源电流:2.4 mA at 5 V
- 最大工作温度:+ 85 C
- 封装 / 箱体:LLP EP
- 封装:Reel
- 音频负载电阻:8 Ohms
- 输入信号类型:Single
- 最小工作温度:- 40 C
- 输出信号类型:Differential, Single
- 工厂包装数量:1000
- 电源类型:Single
- Supply Voltage - Max:5.5 V
- Supply Voltage - Min:2.4 V
产品特性
- Mono 1.5W BTL or Stereo 300mW Output
- Headphone Sense
- “Click and Pop” Suppression Circuitry
- No Bootstrap Capacitors Required
- Thermal Shutdown Protection
- Unity-Gain Stable
- Available in Space-Saving VSSOP and WSON Packaging
- Output Power at 1% THD+N, 1kHz:LM4853LD 3Ω BTL 1.9W (typ)LM4853LD 4Ω BTL 1.7W (typ)LM4853MM 4Ω BTL 1.5W (typ)LM4853MM,LD 8Ω BTL 1.1W (typ)LM4853MM,LD 8Ω SE 300mW (typ)LM4853MM,LD 32Ω SE 95mW (typ)
- LM4853LD 3Ω BTL 1.9W (typ)
- LM4853LD 4Ω BTL 1.7W (typ)
- LM4853MM 4Ω BTL 1.5W (typ)
- LM4853MM,LD 8Ω BTL 1.1W (typ)
- LM4853MM,LD 8Ω SE 300mW (typ)
- LM4853MM,LD 32Ω SE 95mW (typ)
- THD+N at 1kHz, 95mW into 32Ω SE 1% (typ)
- Single Supply Operation 2.4 to 5.5V
- Shutdown Current 18µA (typ)
产品概述
The LM4853 is an audio power amplifier capable of delivering 1.5W (typ) of continuous
average power into a mono 4Ω bridged-tied load (BTL) with 1% THD+N or 95mW per channel of
continuous average power into stereo 32Ω single-ended (SE) loads with 1% THD+N, using a 5V power
supply. The LM4853 can automatically switch between mono BTL and stereo SE modes utilizing a
headphone sense pin. It is ideal for any system that provides both a monaural speaker output and a
stereo line or headphone outputBoomer audio power amplifiers were designed specifically to provide high quality output
power with a minimal amount of external components. Since the LM4853 does not require bootstrap
capacitors or snubber networks, it is optimally suited for low-power portable systems.The LM4853 features an externally controlled, micropower consumption shutdown mode and
thermal shutdown protection. The unity-gain stable LM4853's gain is set by external gain-setting
resistors
LM4853LD/NOPB 数据手册
| 数据手册 | 说明 | 数量 | 操作 |
|---|---|---|---|
LM4853LD/NOPB
|
Amplifier IC 1-Channel (Mono) with Stereo Headphones Class AB 14-WSON (4x4) |
25页,1.93M | 查看 |
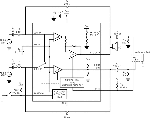
LM4853LD/NOPB 电路图
LM4853LD/NOPB 电路图
LM4853LD/NOPB 相关产品
- 100301QC
- 100304QC
- 100310QC
- 100311QC
- 100313QC
- 100316QC
- 100322QC
- 100329APC
- 100329DC
- 100336DC
- 100336PC
- 100341QC
- 100351DC
- 100351PC
- 100363QC
- 100364QC
- 100370QC
- 100390QC
- 100398QI
- 11AA010T-I/TT
- 11AA160T-I/TT
- 11LC010T-I/TT
- 11LC020T-I/TT
- 11LC040T-E/TT
- 11LC160T-E/TT
- 1ED020I12-F
- 2304NZGI-1LF
- 23A640-I/SN
- 23K256-I/SN
- 23K256-I/ST

搜索
发布采购
LM4853LD/NOPB