- 参考价格:¥10.97-¥24.15
更新日期:2024-04-01 00:04:00
产品简介:具有集成升压和 EMI 扩频的 2.7W 立体声、模拟输入 D 级音频放大器
查看详情- 参考价格:¥10.97-¥24.15
LM48520TL/NOPB 供应商
- 公司
- 型号
- 品牌
- 封装/批号
- 数量
- 地区
- 日期
- 说明
- 询价
-
TI
-
原厂原装
22+ -
3288
-
上海市
-
-
-
一级代理原装
LM48520TL/NOPB 中文资料属性参数
- 制造商:National Semiconductor (TI)
- 产品:Class-D
- 输出功率:1.3 W x 2 at 8 Ohms
- 输出类型:2-Channel Stereo
- 可用增益调整:24 dB
- 共模抑制比(最小值):67 dB (Typ)
- THD + 噪声:0.04 %
- 最大工作温度:+ 85 C
- 安装风格:SMD/SMT
- 封装 / 箱体:uSMD
- 封装:Reel
- 音频负载电阻:8 Ohms
- 双重电源电压:3 V, 5 V
- 输入信号类型:Differential
- 最小工作温度:- 40 C
- 输出信号类型:Differential
- 工厂包装数量:250
- 电源类型:Triple
产品特性
- Click and Pop Suppression
- Low 0.04μA Shutdown Current
- 78% Efficiency
- Filterless Class D
- 2.7V - 5.0V Operation
- 4 Adjustable Gain Settings
- Adjustable Output Swing Limiter with Soft Clipping
- Speaker Protection
- Short Circuit Protection on Audio Amps
- Independent Boost and Amplifier Shutdown Pins
- Quiescent Power Supply Current: 11.5 mA(typ)
- Output Power (RL = 8Ω, THD+N ≤ 1%, VDD = 3.3V,PV1 = 5.0V): 1.1 W(typ)
- Shutdown Current: 0.04 μA(typ)
产品概述
The LM48520 integrates a boost converter with a high efficiency Class D stereo audio
power amplifier to provide up to 1W/ch continuous power into an 8Ω speaker when operating from 2.7V
to 5.0V power supply with boost voltage (PV1) of 5.0V. The LM48520 utilizes a proprietary spread
spectrum pulse width modulation technique that lowers RF interference and EMI levels. The Class D
amplifier is a low noise, filterless PWM architecture that eliminates the output filter, reducing
external component count, board area, power consumption, system cost, and simplifying
design.The LM48520 is designed for use in mobile phones and other portable communication
devices. The high (78%) efficiency extends battery life when compared to Boosted Class AB
amplifiers. The LM48520 features a low-power consumption shutdown mode. Shutdown may be enabled by
driving the Shutdown pin to a logic low (GND). Also, external leakage is minimized via control of
the ground reference via the SW-OUT pin .The LM48520 has 4 gain options which are pin selectable via Gain0 and Gain1 pins. Output
short circuit prevents the device from damage during fault conditions. Superior click and pop
suppression eliminates audible transients during power-up and shutdown.
LM48520TL/NOPB 数据手册
| 数据手册 | 说明 | 数量 | 操作 |
|---|---|---|---|
LM48520TL/NOPB
|
Amplifier IC 2-Channel (Stereo) Class D 25-DSBGA (2.46x2.46) |
20页,798K | 查看 |
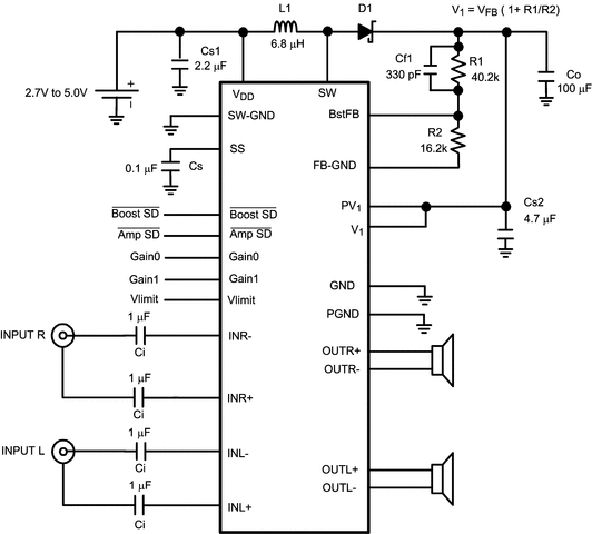
LM48520TL/NOPB 电路图
LM48520TL/NOPB 电路图
LM48520TL/NOPB 相关产品
- 100301QC
- 100304QC
- 100310QC
- 100311QC
- 100313QC
- 100316QC
- 100322QC
- 100329APC
- 100329DC
- 100336DC
- 100336PC
- 100341QC
- 100351DC
- 100351PC
- 100363QC
- 100364QC
- 100370QC
- 100390QC
- 100398QI
- 11AA010T-I/TT
- 11AA160T-I/TT
- 11LC010T-I/TT
- 11LC020T-I/TT
- 11LC040T-E/TT
- 11LC160T-E/TT
- 1ED020I12-F
- 2304NZGI-1LF
- 23A640-I/SN
- 23K256-I/SN
- 23K256-I/ST

搜索
发布采购
LM48520TL/NOPB