- 参考价格:¥3.88-¥7.73
更新日期:2024-04-01 00:04:00
产品简介:具有可选增益和 EMI 抑制功能的 2.5W 立体声、模拟输入 D 类音频放大器
查看详情- 参考价格:¥3.88-¥7.73
LM48411TL/NOPB 供应商
- 公司
- 型号
- 品牌
- 封装/批号
- 数量
- 地区
- 日期
- 说明
- 询价
-
TI
-
原厂原装
22+ -
3288
-
上海市
-
-
-
一级代理原装
LM48411TL/NOPB 中文资料属性参数
- 制造商:National Semiconductor (TI)
- 产品:Class-D
- 输出功率:2.5 W x 2 at 4 Ohms
- 输出类型:2-Channel Stereo
- 可用增益调整:24 dB
- 共模抑制比(最小值):64 dB (Typ)
- THD + 噪声:0.05 %, 0.03 %
- 工作电源电压:3 V, 5 V
- 最大工作温度:+ 85 C
- 安装风格:SMD/SMT
- 封装 / 箱体:uSMD
- 封装:Reel
- 音频负载电阻:8 Ohms
- 输入信号类型:Differential
- 最小工作温度:- 40 C
- 输出信号类型:Differential
- 工厂包装数量:250
- 电源类型:Single
- Supply Voltage - Max:5.5 V
- Supply Voltage - Min:2.4 V
产品特性
- E2S System Reduces EMI Preserving Audio Quality and Efficiency
- Output Short Circuit Protection
- Stereo Class D Operation
- No Output Filter Required for Inductive Loads
- Logic Selectable Gain
- Independent Shutdown Control
- Minimum External Components
- "Click and Pop" Suppression Circuitry
- Micro-Power Shutdown Mode
- Available in Space-Saving 0.5mm Pitch DSBGA Package
- Efficiency at 3.6V, 500mW into 8Ω Speaker: 87% (typ)
- Efficiency at 3.6V, 100mW into 8Ω Speaker: 80% (typ)
- Efficiency at 5V, 1W into 8Ω Speaker: 88% (typ)
- Quiescent Current, 3.6V Supply: 4.2mA (typ)
- Power Output at VDD = 5V RL = 4Ω, THD ≤ 10%: 2.5W (typ)
- Power Output at VDD = 5V RL = 8Ω, THD ≤ 10%: 1.5W (typ)
- Total Shutdown Power Supply Current: 0.01µA (typ)
- Single Supply Range: 2.4V to 5.5V
产品概述
The LM48411 is a single supply, high efficiency, 2.5W/channel Class D audio amplifier.
The LM48411 features TI's Enhanced Emissions Suppression (E2S) system,
that features a unique patent-pending ultra low EMI, spread spectrum, PWM architecture, that
significantly reduces RF emissions while preserving audio quality and efficiency. The
E2S system improves battery life, reduces external component count,
board area consumption, system cost, and simplifying design.The LM48411 is designed to meet the demands of mobile phones and other portable
communication devices. Operating on a single 5V supply, it is capable of delivering 2.5W/channel of
continuous output power to a 4Ω load with less than 10% THD+N. Its flexible power supply
requirements allow operation from 2.4V to 5.5V. The wide band spread spectrum architecture of the
LM48411 reduces EMI-radiated emissions due to the modulator frequency.The LM48411 features high efficiency compared to a conventional Class AB amplifier. The
E2S system includes an advanced, patent-pending edge rate control (ERC)
architecture that further reduce emissions by minimizing the high frequency component of the device
output, while maintaining high quality audio reproduction and high efficiency (η = 87% at
VDD = 3.6V, PO = 500mW). Four gain options are pin
selectable through GAIN0 and GAIN1 pins.The LM48411 features a low-power consumption shutdown mode. Shutdown may be enabled by
driving the Shutdown pin to a logic low (GND).Output short circuit protection prevents the device from being damaged during fault
conditions. Superior click and pop suppression eliminates audible transients on power up/down and
during shutdown. Independent left/right shutdown control maximizes power savings in mixed
mono/stereo applications.
LM48411TL/NOPB 数据手册
| 数据手册 | 说明 | 数量 | 操作 |
|---|---|---|---|
LM48411TL/NOPB
|
Amplifier IC 2-Channel (Stereo) Class D 16-DSBGA |
22页,871K | 查看 |
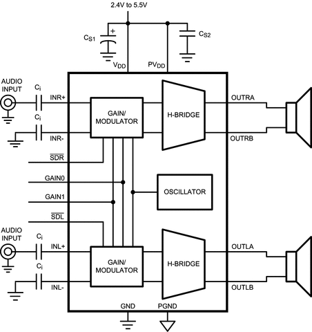
LM48411TL/NOPB 电路图
LM48411TL/NOPB 电路图
LM48411TL/NOPB 相关产品
- 100301QC
- 100304QC
- 100310QC
- 100311QC
- 100313QC
- 100316QC
- 100322QC
- 100329APC
- 100329DC
- 100336DC
- 100336PC
- 100341QC
- 100351DC
- 100351PC
- 100363QC
- 100364QC
- 100370QC
- 100390QC
- 100398QI
- 11AA010T-I/TT
- 11AA160T-I/TT
- 11LC010T-I/TT
- 11LC020T-I/TT
- 11LC040T-E/TT
- 11LC160T-E/TT
- 1ED020I12-F
- 2304NZGI-1LF
- 23A640-I/SN
- 23K256-I/SN
- 23K256-I/ST

搜索
发布采购
LM48411TL/NOPB