- 参考价格:¥10.70-¥11.73
更新日期:2024-04-01 00:04:00

LM4836LQ 供应商
- 公司
- 型号
- 品牌
- 封装/批号
- 数量
- 地区
- 日期
- 说明
- 询价
-
National Semiconductor
-
LCC28
21+ -
1800
-
上海市
-
-
-
一级代理原装
-
TI(德州仪器)
-
LLP-28
2022+ -
12000
-
上海市
-
-
-
原装可开发票
LM4836LQ 中文资料属性参数
- 制造商:National Semiconductor (TI)
- 产品:Class-AB
- 输出功率:2.2 W x 2 at 3 Ohms, 0.095 W x 2 at 32 Ohms
- 输出类型:2-Channel Stereo
- THD + 噪声:0.3 %
- 工作电源电压:3 V, 5 V
- 最大工作温度:+ 85 C
- 封装 / 箱体:LLP EP
- 封装:Reel
- 音频负载电阻:32 Ohms
- 输入信号类型:Single
- 最小工作温度:- 40 C
- 输出信号类型:Differential, Single
- 电源类型:Single
- Supply Voltage - Max:5.5 V
- Supply Voltage - Min:2.7 V
产品特性
- PC98 and PC99 Compliant
- DC Volume Control Interface
- Input Mux
- System Beep Detect
- Stereo Switchable Bridged/Single-Ended Power Amplifiers
- Selectable Internal/External Gain and Bass Boost Configurable
- “Click and Pop” Suppression Circuitry
- Thermal Shutdown Protection Circuitry
- PO at 1% THD+N
- Into 3Ω (LM4836LQ, LM4836MTE) 2.2 W (typ)
- Into 4Ω (LM4836LQ, LM4836MTE) 2.0 W (typ)
- Into 8Ω (LM4836) 1.1 W (typ)
- Single-Ended Mode - THD+N at 85 mW Into 32Ω 1.0% (typ)
- Shutdown Current 0.2µA (typ)
产品概述
The LM4836 is a monolithic integrated circuit that provides DC volume control, and stereo
bridged audio power amplifiers capable of producing 2W into 4Ω with less than 1.0% THD+N, or 2.2W
into 3Ω with less than 1.0% THD+N (see Notes below). Boomer audio integrated circuits were designed specifically to provide high quality
audio while requiring a minimum amount of external components. The LM4836 incorporates a DC volume
control, stereo bridged audio power amplifiers, selectable gain or bass boost, and an input mux
making it optimally suited for multimedia monitors, portable radios, desktop, and portable computer
applications.The LM4836 features an externally controlled, low-power consumption
shutdown mode, and both a power amplifier and headphone mute for maximum system flexibility and
performance.Note: When properly mounted to the circuit board, the
LM4836LQ and LM4836MTE will deliver 2W into 4Ω. The LM4836MT will deliver 1.1W into 8Ω. See the section for LM4836LQ and LM4836MTE usage information.Note: An LM4836LQ and LM4836MTE that have been properly
mounted to the circuit board and forced-air cooled will deliver 2.2W into 3Ω.
LM4836LQ 数据手册
数据手册 | 说明 | 数量 | 操作 |
---|---|---|---|
![]() |
Amplifier IC 2-Channel (Stereo) with Stereo Headphones Class AB 28-WQFN (5x5) |
39页,2.21M | 查看 |
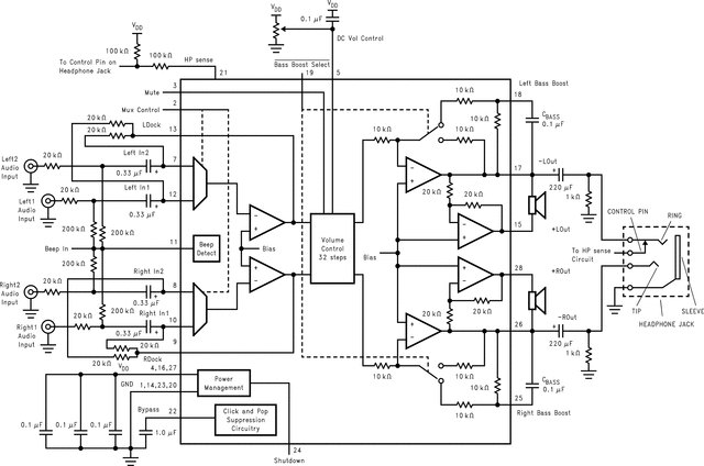
LM4836LQ 电路图

LM4836LQ 电路图
LM4836LQ 相关产品
- 100301QC
- 100304QC
- 100310QC
- 100311QC
- 100313QC
- 100316QC
- 100322QC
- 100329APC
- 100329DC
- 100336DC
- 100336PC
- 100341QC
- 100351DC
- 100351PC
- 100363QC
- 100364QC
- 100370QC
- 100390QC
- 100398QI
- 11AA010T-I/TT
- 11AA160T-I/TT
- 11LC010T-I/TT
- 11LC020T-I/TT
- 11LC040T-E/TT
- 11LC160T-E/TT
- 1ED020I12-F
- 2304NZGI-1LF
- 23A640-I/SN
- 23K256-I/SN
- 23K256-I/ST