- 参考价格:¥3.43-¥6.97
更新日期:2024-04-01 00:04:00
产品简介:具有 12dB 固定增益和可同步振荡器的 2.6W 单声道模拟输入 D 类音频放大器
查看详情- 参考价格:¥3.43-¥6.97
LM48310SD/NOPB 供应商
- 公司
- 型号
- 品牌
- 封装/批号
- 数量
- 地区
- 日期
- 说明
- 询价
-
TI
-
原厂原装
22+ -
3288
-
上海市
-
-
-
一级代理原装
LM48310SD/NOPB 中文资料属性参数
- 制造商:National Semiconductor (TI)
- 产品:Class-D
- 输出功率:2.6 W x 1 at 4 Ohms
- 输出类型:1-Channel Mono
- 可用增益调整:12 dB
- 共模抑制比(最小值):70 dB (Typ)
- THD + 噪声:0.03 %
- 工作电源电压:3 V, 5 V
- 最大工作温度:+ 85 C
- 封装 / 箱体:LLP EP
- 封装:Reel
- 音频负载电阻:8 Ohms
- 输入信号类型:Differential
- 最小工作温度:- 40 C
- 输出信号类型:Differential
- 工厂包装数量:1000
- 电源类型:Single
- Supply Voltage - Max:5.5 V
- Supply Voltage - Min:2.4 V
产品特性
- Passes FCC Class B Radiated Emissions with 20 inches of cable
- E2S System Reduces EMI while Preserving Audio Quality and Efficiency
- Output Short Circuit Protection with Auto-Recovery
- Stereo Class D Operation
- No Output Filter Required
- Internally Configured Gain (12dB)
- Synchronizable Oscillator for Multi-Channel Operation
- Low Power Shutdown Mode
- Minimum External Components
- "Click and Pop" Suppression
- Micro-Power Shutdown
- Available in Space-Saving WSON Package
- Efficiency at 3.6V, 400mW into 8Ω 85% (typ)
- Efficiency at 5V, 1W into 8Ω 88% (typ)
- Quiescent Power Supply Current at 5V 3.2mA
- Power Output at VDD = 5V, RL = 4Ω, THD+N ≤ 10% 2.6W (typ)
- Power Output at VDD = 5V, RL = 8Ω, THD+N ≤ 10% 1.6W (typ)
- Shutdown Current 0.01μA (typ)
产品概述
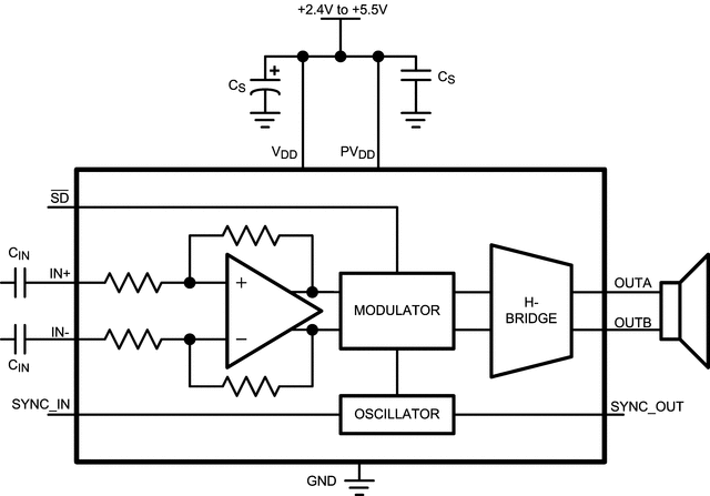
The LM48310 is a single supply, high efficiency, mono, 2.6W, filterless switching audio
amplifier. The LM48310 features TI’s Enhanced Emissions Suppression
(E2S) system, that features a unique patent-pending ultra low EMI,
spread spectrum, PWM architecture, that significantly reduces RF emissions while preserving audio
quality and efficiency. The E2S system improves battery life, reduces
external component count, board area consumption, system cost, and simplifying design.The LM48310 is designed to meet the demands of portable multimedia devices. Operating
from a single 5V supply, the device is capable of delivering 2.6W of continuous output power to a
4Ω load with less than 10% THD+N. Flexible power supply requirements allow operation from 2.4V to
5.5V. The LM48310 offers two logic selectable modulation schemes, fixed frequency mode, and an EMI
suppressing spread spectrum mode. The E2S system includes an advanced,
patent-pending edge rate control (ERC) architecture that further reduce emissions by minimizing the
high frequency component of the device output, while maintaining high quality audio reproduction
(THD+N = 0.03%) and high efficiency (η = 88%). The LM48310 also features a SYNC_IN input and
SYNC_OUT, which allows multiple devices to operate with the same switching frequency, eliminating
beat frequencies and any other interference caused by clock intermodulation. The LM48310 features high efficiency compared to conventional Class AB amplifiers, and
other low EMI Class D amplifiers. When driving and 8Ω speaker from a 5V supply, the device operates
with 88% efficiency at PO = 1W. The gain of the LM48310 is internally set to
12dB, further reducing external component count. A low power shutdown mode reduces supply current
consumption to 0.01μA.Advanced output short circuit protection with auto-recovery prevents the device from
being damaged during fault conditions. Superior click and pop suppression eliminates audible
transients on power-up/down and during shutdown.
LM48310SD/NOPB 数据手册
| 数据手册 | 说明 | 数量 | 操作 |
|---|---|---|---|
LM48310SD/NOPB
|
Amplifier IC 1-Channel (Mono) Class D 10-WSON (3x3) |
23页,1.06M | 查看 |
LM48310SD/NOPB 电路图
LM48310SD/NOPB 电路图
LM48310SD/NOPB 相关产品
- 100301QC
- 100304QC
- 100310QC
- 100311QC
- 100313QC
- 100316QC
- 100322QC
- 100329APC
- 100329DC
- 100336DC
- 100336PC
- 100341QC
- 100351DC
- 100351PC
- 100363QC
- 100364QC
- 100370QC
- 100390QC
- 100398QI
- 11AA010T-I/TT
- 11AA160T-I/TT
- 11LC010T-I/TT
- 11LC020T-I/TT
- 11LC040T-E/TT
- 11LC160T-E/TT
- 1ED020I12-F
- 2304NZGI-1LF
- 23A640-I/SN
- 23K256-I/SN
- 23K256-I/ST

搜索
发布采购
LM48310SD/NOPB