- 参考价格:¥11.45-¥9.66
更新日期:2024-04-01 00:04:00
LM3528TME/NOPB 供应商
- 公司
- 型号
- 品牌
- 封装/批号
- 数量
- 地区
- 日期
- 说明
- 询价
-
TI
-
原厂原装
22+ -
3288
-
上海市
-
-
-
一级代理原装
LM3528TME/NOPB 中文资料属性参数
- 制造商:National Semiconductor (TI)
- 输入电压:2.5 V to 5.5 V
- 工作频率:1.25 MHz
- 最大电源电流:0.39 mA
- 输出电流:20 mA
- 最大工作温度:+ 85 C
- 安装风格:SMD/SMT
- 封装 / 箱体:uSMD-12
- 最小工作温度:- 40 C
- 封装:Reel
- 工厂包装数量:250
产品特性
- 128 Exponential Dimming Steps
- Programmable Auto-Dimming Function
- Up to 90% Efficient
- Low Profile 12 Bump DSBGA Package (1.2mm x 1.6mm x 0.6mm)
- Integrated OLED Display Power Supply and LED Driver
- Programmable Pattern Generator Output for LED Indicator Function
- Drives up to 12 LED’s at 20mA
- Drives up to 5 LED’s at 20mA and delivers 18V at 40mA
- 1% Accurate Current Matching Between Strings
- Internal Soft-Start Limits Inrush Current
- True Shutdown Isolation for LED’s
- Wide 2.5V to 5.5V Input Voltage Range
- 22V Over-Voltage Protection
- 1.25MHz Fixed Frequency Operation
- Dedicated Programmable General Purpose I/O
- Active Low Hardware Reset
产品概述
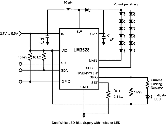
The LM3528 current mode boost converter offers two separate outputs. The first output
(MAIN) is a constant current sink for driving series white LED’s. The second output (SUB/FB) is
configurable as a constant current sink for series white LED bias, or as a feedback pin to set a
constant output voltage for powering OLED panels. As a dual output white LED bias supply, the LM3528 adaptively regulates the supply
voltage of the LED strings to maximize efficiency and insure the current sinks remain in
regulation. The maximum current per output is set via a single external low power resistor. An
I2C compatible interface allows for independent adjustment of the LED
current in either output from 0 to max current in 128 exponential steps. When configured as a white
LED + OLED bias supply the LM3528 can independently and simultaneously drive a string of up to 6
white LED’s and deliver a constant output voltage of up to 21V for OLED panels. Output over-voltage protection shuts down the device if VOUT
rises above 22V allowing for the use of small sized low voltage output capacitors. Other features
include a dedicated general purpose I/O (GPIO) and a multi-function pin (HWEN/PGEN/GPIO) which can
be configured as a 32 bit pattern generator, a hardware enable input, or as a GPIO. When configured
as a pattern generator, an arbitrary pattern is programmed via the I2C
compatible interface and output at HWEN/PGEN/GPIO for indicator LED flashing or for external logic
control. The LM3528 is offered in a tiny 12-bump DSBGA package and operates over the -40°C to +85°C
temperature range.
LM3528TME/NOPB 数据手册
| 数据手册 | 说明 | 数量 | 操作 |
|---|---|---|---|
LM3528TME/NOPB
|
LED Driver IC 2 Output DC DC Regulator Step-Up (Boost) I2C Dimming 20mA 12-DSBGA |
34页,1.75M | 查看 |
LM3528TME/NOPB 电路图
LM3528TME/NOPB 电路图
LM3528TME/NOPB 相关产品
- 100301QC
- 100304QC
- 100310QC
- 100311QC
- 100313QC
- 100316QC
- 100322QC
- 100329APC
- 100329DC
- 100336DC
- 100336PC
- 100341QC
- 100351DC
- 100351PC
- 100363QC
- 100364QC
- 100370QC
- 100390QC
- 100398QI
- 11AA010T-I/TT
- 11AA160T-I/TT
- 11LC010T-I/TT
- 11LC020T-I/TT
- 11LC040T-E/TT
- 11LC160T-E/TT
- 1ED020I12-F
- 2304NZGI-1LF
- 23A640-I/SN
- 23K256-I/SN
- 23K256-I/ST

搜索
发布采购
LM3528TME/NOPB