- 参考价格:CNY 13.90-CNY 20.90
更新日期:2024-04-01 00:04:00
产品简介:适用于白光 LED 应用的同步升压直流/直流转换器
查看详情- 参考价格:CNY 13.90-CNY 20.90
LM3501TL-16 供应商
- 公司
- 型号
- 品牌
- 封装/批号
- 数量
- 地区
- 日期
- 说明
- 询价
-
TI
-
原厂原装
22+ -
3288
-
上海市
-
-
-
一级代理原装
-
TI(德州仪器)
-
uSMD
2022+ -
12000
-
上海市
-
-
-
原装可开发票
-
TI
-
TSSOP
23+ -
46000
-
合肥
-
-
-
科大讯飞战略投资企业,提供一站式配套服务
LM3501TL-16 中文资料属性参数
- 用途::显示背光、相机
- 拓扑结构::升压
- 输出通道数字::1
- 输出电流::70mA
- 输出电压::14.6V
- 输入电压::2.7V 到 7V
- 调光控制类型::脉宽调制/模拟
- 工作温度范围::-40°C 到 +125°C
- 封装类型::μBump
- 开关频率::1MHz
- SVHC(高度关注物质)::No SVHC (19-Dec-2011)
- 器件标号::3501
- 封装类型::Bump Micro SMD
- 工作温度敏::-40°C
- 工作温度最高::125°C
- 接口类型::Serial
- 效率::85%
- 显示类型::发光二极管
- 电源电压 最大::7V
- 电源电压 最小::2.7V
- 芯片标号::3501
- 表面安装器件::表面安装
- 针脚数::8
- 驱动芯片类型::发光二极管
产品特性
- Synchronous Rectification, High Efficiency and no External Schottky Diode required
- Uses Small Surface Mount Components
- Can Drive 2-5 White LEDs in Series (May Function with More Low VF LEDs)
- 2.7V to 7V Input Range
- True Shutdown Isolation, no LED Leakage Current
- DC Voltage LED Current Control
- Input Undervoltage Lockout
- Internal Output Over-Voltage Protection (OVP) Circuitry, with no External Zener Diode Required LM3501-16: 15.5V OVP; LM3501-21: 20.5V OVP.
- Requires Only a Small 16V (LM3501-16) or 25V (LM3501-21) Ceramic Capacitor at the Input and Output
- Thermal Shutdown
- 0.1µA shutdown Current
- Small 8-Bump Thin DSBGA Package
产品概述
The LM3501 is a fixed-frequency step-up DC/DC converter that is ideal for driving white
LEDs for display backlighting and other lighting functions. With fully integrated synchronous
switching (no external schottky diode required) and a low feedback voltage (515 mV), power
efficiency of the LM3501 circuit has been optimized for lighting applications in wireless phones
and other portable products (single cell Li-Ion or 3-cell NiMH battery supplies). The LM3501
operates with a fixed 1 MHz switching frequency. When used with ceramic input and output
capacitors, the LM3501 provides a small, low-noise, low-cost solution.Two LM3501 options are available with different output voltage capabilities. The
LM3501-21 has a maximum output voltage of 21V and is typically suited for driving 4 or 5 white LEDs
in series. The LM3501-16 has a maximum output voltage of 16V and is typically suited for driving 3
or 4 white LEDs in series (maximum number of series LEDs dependent on LED forward voltage). If the
primary white LED network should be disconnected, the LM3501 uses internal protection circuitry on
the output to prevent a destructive overvoltage event.A single external resistor is used to set the maximum LED current in LED-drive
applications. The LED current can easily be adjusted by varying the analog control voltage on the
control pin or by using a pulse width modulated (PWM) signal on the shutdown pin. In shutdown, the
LM3501 completely disconnects the input from output, creating total isolation and preventing any
leakage currents from trickling into the LEDs.
LM3501TL-16 数据手册
| 数据手册 | 说明 | 数量 | 操作 |
|---|---|---|---|
LM3501TL-16
|
Synchronous Step-up DC/DC Converter for White LED Applications |
18 Pages页,1.01M | 查看 |
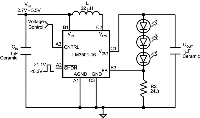
LM3501TL-16 电路图
LM3501TL-16 电路图

搜索
发布采购
LM3501TL-16