- 参考价格:¥6.48-¥6.60
更新日期:2024-04-01 00:04:00
LM3477AMMX/NOPB 供应商
- 公司
- 型号
- 品牌
- 封装/批号
- 数量
- 地区
- 日期
- 说明
- 询价
-
TI
-
原厂原装
22+ -
3288
-
上海市
-
-
-
一级代理原装
-
TI(德州仪器)
-
VSSOP-8
2022+ -
12000
-
上海市
-
-
-
原装可开发票
-
TI
-
TSSOP
23+ -
46000
-
合肥
-
-
-
科大讯飞战略投资企业,提供一站式配套服务
LM3477AMMX/NOPB 中文资料属性参数
- 制造商:National Semiconductor (TI)
- 输入电压:2.97 V to 35 V
- 输出电压:1.265 V
- 输出电流:6 A
- 输出端数量:1
- 最大工作温度:+ 125 C
- 安装风格:SMD/SMT
- 封装 / 箱体:MSOP
- 最小工作温度:- 40 C
- 封装:Reel
- 工厂包装数量:3500
产品特性
- 500kHz Switching Frequency
- Adjustable Current Limit
- 1.5% Reference
- Thermal Shutdown
- Frequency Compensation Optimized with a Single Capacitor and Resistor
- Internal Softstart
- Current Mode Operation
- Undervoltage Lockout with Hysteresis
- 8-lead (VSSOP-8) Package
产品概述
The LM3477/A is a high-side N-channel MOSFET switching regulator controller. It can be
used in topologies requiring a high side MOSFET such as buck, inverting (buck-boost) and zeta
regulators. The LM3477/A's internal push pull driver allows compatibility with a wide range of
MOSFETs. This, the wide input voltage range, use of discrete power components and adjustable
current limit allows the LM3477/A to be optimized for a wide variety of applications.The LM3477/A uses a high switching frequency of 500kHz to reduce the overall solution
size. Current-mode control requires only a single resistor and capacitor for frequency
compensation. The current mode architecture also yields superior line and load regulation and
cycle-by-cycle current limiting. A 5µA shutdown state can be used for power savings and for power
supply sequencing. Other features include internal soft-start and output over voltage protection.
The internal soft-start reduces inrush current. Over voltage protection is a safety feature to
ensure that the output voltage stays within regulation.The LM3477A is similar to the LM3477. The primary difference between the two is the point
at which the device transitions into hysteretic mode. The hysteretic threshold of the LM3477A is
one-third of the LM3477.
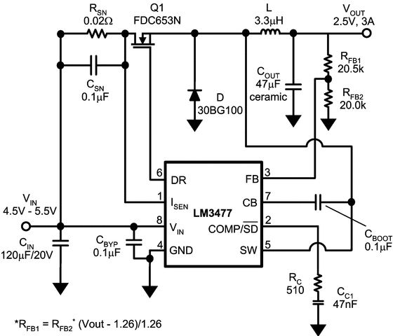
LM3477AMMX/NOPB 电路图
LM3477AMMX/NOPB 电路图
LM3477AMMX/NOPB 相关产品
- 100301QC
- 100304QC
- 100310QC
- 100311QC
- 100313QC
- 100316QC
- 100322QC
- 100329APC
- 100329DC
- 100336DC
- 100336PC
- 100341QC
- 100351DC
- 100351PC
- 100363QC
- 100364QC
- 100370QC
- 100390QC
- 100398QI
- 11AA010T-I/TT
- 11AA160T-I/TT
- 11LC010T-I/TT
- 11LC020T-I/TT
- 11LC040T-E/TT
- 11LC160T-E/TT
- 1ED020I12-F
- 2304NZGI-1LF
- 23A640-I/SN
- 23K256-I/SN
- 23K256-I/ST

搜索
发布采购