- 参考价格:CNY 21.10-CNY 47.40
更新日期:2024-04-01 00:04:00
产品简介:用于驱动 LED、具有热折返功能的恒流 N 沟道控制器
查看详情- 参考价格:CNY 21.10-CNY 47.40
LM3424MH 供应商
- 公司
- 型号
- 品牌
- 封装/批号
- 数量
- 地区
- 日期
- 说明
- 询价
-
TI/德州仪器
-
NA
21+ -
10000
-
杭州
-
-
-
只做原装现货,大量现货热卖
-
NS/ELNAF
-
TSSOP-2
1928+ -
604
-
上海市
-
-
-
原装现货,精专配套,正品BOM表报价
-
TI
-
原厂原装
22+ -
3288
-
上海市
-
-
-
一级代理原装
-
-
23+ -
46000
-
合肥
-
-
-
科大讯飞战略投资企业,提供一站式配套服务
-
TI/德州仪器
-
HTSSOP20
1323+ -
1002
-
上海市
-
-
-
原装可开发票
LM3424MH 中文资料属性参数
- 用途::汽车、普通照明
- 拓扑结构::升压、降压、升降压、SEPIC
- 输出通道数字::1
- 输出电流::1A
- 输入电压::4.5V 到 75V
- 调光控制类型::脉宽调制/模拟
- 工作温度范围::-40°C 到 +125°C
- 封装类型::TSSOP
- 开关频率::597kHz
- SVHC(高度关注物质)::No SVHC (19-Dec-2011)
- 分段数::1
- 封装类型::TSSOP
- 显示类型::发光二极管
- 电源电压 最大::75V
- 电源电压 最小::3.5V
- 表面安装器件::表面安装
- 针脚数::20
- 驱动芯片类型::发光二极管
产品特性
- VIN range from 4.5 V to 75 V
- High-side adjustable current sense
- 2-Ω, 1-A peak MOSFET gate driver
- Input undervoltage and output overvoltage protection
- PWM and analog dimming
- Cycle-by-cycle current limit
- Programmable soft-start and slope compensation
- Programmable, synchronizable switching frequency
- Programmable thermal foldback
- Precision voltage reference
- Low-power shutdown and thermal shutdown
产品概述
The LM3424 is a
versatile high voltage N-channel MOSFET controller for LED drivers. It can be easily configured in
buck, boost, buck-boost and SEPIC topologies. In addition, the LM3424 includes a thermal foldback
feature for temperature management of the LEDs. This flexibility, along with an input voltage
rating of 75 V, makes the LM3424 ideal for illuminating LEDs in a large family of
applications.Adjustable high-side current sense allows for tight regulation of the LED current with
the highest efficiency possible. The LM3424 uses standard peak current-mode control providing inherent input
voltage feed-forward compensation for better noise immunity. It is designed to provide accurate
thermal foldback with a programmable foldback breakpoint and slope. In addition, a 2.45V reference
is provided.The LM3424 includes
a high-voltage startup regulator that operates over a wide input range of 4.5 V to 75 V. The
internal PWM controller is designed for adjustable switching frequencies of up to 2.0 MHz and
external synchronization is possible. The controller is capable of high speed PWM dimming and
analog dimming.
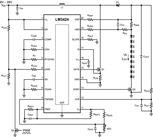
LM3424MH 电路图
LM3424MH 电路图

搜索
发布采购