更新日期:2024-04-01 00:04:00
产品简介:单通道、5.5V、1MHz、3mV 失调电压运算放大器
查看详情LM2904LVIDDFR 供应商
- 公司
- 型号
- 品牌
- 封装/批号
- 数量
- 地区
- 日期
- 说明
- 询价
-
TI
-
原厂原装
22+ -
3288
-
上海市
-
-
-
一级代理原装
-
TI(德州仪器)
-
SOT-23-8
2022+ -
12000
-
上海市
-
-
-
原装可开发票
LM2904LVIDDFR 中文资料属性参数
- 现有数量:11,975现货
- 价格:1 : ¥3.66000剪切带(CT)3,000 : ¥0.81566卷带(TR)
- 系列:-
- 包装:卷带(TR)剪切带(CT)Digi-Reel? 得捷定制卷带
- 产品状态:在售
- 放大器类型:通用
- 电路数:2
- 输出类型:-
- 压摆率:1.5V/μs
- 增益带宽积:1 MHz
- -3db 带宽:-
- 电流 - 输入偏置:15 pA
- 电压 - 输入补偿:1 mV
- 电流 - 供电:90μA(x2 通道)
- 电流 - 输出/通道:40 mA
- 电压 - 跨度(最小值):2.7 V
- 电压 - 跨度(最大值):5.5 V
- 工作温度:-40°C ~ 125°C(TA)
- 安装类型:表面贴装型
- 封装/外壳:SOT-23-8
- 供应商器件封装:TSOT-23-8
产品特性
- 适用于成本敏感型系统的业界通用放大器
- 低输入失调电压:±1mV
- 共模电压范围包括接地
- 单位增益带宽:1MHz
- 低宽带噪声:40nV/√Hz
- 低静态电流:90µA/通道
- 单位增益稳定
- 可在 2.7V 至 5.5V 的电源电压范围内运行
- 提供双通道和四通道型号
- 严格的 ESD 规格:2kV HBM
- 工作温度范围:–40°C 至 125°C
产品概述
LM290xLV 系列包括双路 LM2904LV 和四路 LM2902LV 运算放大器。这些器件由 2.7V 至 5.5V 的低电压供电。在成本敏感型低压应用中,这些运算放大器可作为 LM2904 和 LM2902 的替代产品。部分应用为大型电器、烟雾探测器和个人电子产品。LM290xLV 器件在低电压下可提供比 LM290x 器件更佳的性能,并且功耗更低。这些运算放大器具有单位增益稳定性,并且在过驱情况下不会出现相位反转。ESD 设计为 LM290xLV 系列提供了至少 2kV 的 HBM 规格。LM290xLV 系列采用行业标准封装。这些封装包括 SOIC、VSSOP 和 TSSOP 封装。
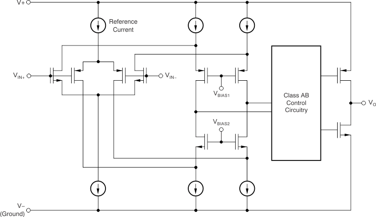
LM2904LVIDDFR 电路图
LM2904LVIDDFR 电路图
LM2904LVIDDFR 相关产品
- 5962-87738012A
- 5962-88513012A
- 5962-8851302HA
- 5962-8856501CA
- 5962-8859301M2A
- 5962-8872101PA
- 5962-8954401PA
- 5962-89641012A
- 5962-9098001MXA
- 5962-9201301MEA
- 5962-9313001MPA
- 5962-9452101M2A
- 5962-9457201MEA
- 5962-9457203MPA
- 5962-9851501QPA
- 77043012A
- 8102302PA
- 81023052A
- 81023062A
- 8102306CA
- ACPL-785E
- ACPL-785E-200
- AD524SD/883B
- AD524SE/883B
- AD549SH/883B
- AD603SQ/883B
- AD624SD/883B
- AD625SD/883B
- AD640TD/883B
- AD684SQ/883B

搜索
发布采购