- 参考价格:¥28.36-¥54.51
更新日期:2024-04-01 00:04:00
产品简介:具有频率同步功能的 SIMPLE SWITCHER? 4.5V 至 42V、5A 降压直流/直流开关稳压器
查看详情- 参考价格:¥28.36-¥54.51
LM22677TJE-ADJ/NOPB 供应商
- 公司
- 型号
- 品牌
- 封装/批号
- 数量
- 地区
- 日期
- 说明
- 询价
-
TI
-
原厂原装
22+ -
3288
-
上海市
-
-
-
一级代理原装
-
NS/ELNAF
-
TO263
1909+ -
750
-
上海市
-
-
-
原装现货,精专配套,正品BOM表报价
LM22677TJE-ADJ/NOPB 中文资料属性参数
- 制造商:National Semiconductor (TI)
- 输出电压:Adjustable
- 输出电流:5 A
- 输入电压:42 V
- 开关频率:500 KHz
- 工作温度范围:- 40 C to + 85 C
- 安装风格:SMD/SMT
- 封装 / 箱体:TO-263
- 封装:Reel
- 输出端数量:1
- 工厂包装数量:250
产品特性
- 宽输入电压范围:4.5V 至 42V
- 内部补偿电压模式控制
- 在使用低等效串联电阻 (ESR) 陶瓷电容器时可保持稳定
- 100mΩ N 通道金属氧化物半导体场效应晶体管 (MOSFET)
- 输出电压选项: -ADJ(输出电压低至 1.285V) -5.0(输出电压固定为 5V)
- -ADJ(输出电压低至 1.285V)
- -5.0(输出电压固定为 5V)
- ±1.5% 反馈基准精度
- 500kHz 默认开关频率
- 可调开关频率和同步
- –40°C 至 +125°C 的运行结温范围
- 精密使能输入
- 集成引导加载二极管
- 集成软启动
- 完全 WEBENCH 启用
- LM22677-Q1 是一款汽车级产品, 符合 AEC-Q100 1 级标准(运行结温范围为 –40°C 至 +125°C)
- NDR(外露焊盘)
- 工业控制
- 电信和数通系统
- 嵌入式系统
- 转换自标准 24V、12V 和 5V 输入电源轨
产品概述
LM22677 开关稳压器可使用最少的外部元件来提供实现高效高压降压稳压器所需的全部功能。 这款稳压器易于使用,且集成有一个 42V N 通道 MOSFET 开关,可提供高达
5A 的负载电流。 并且特有出色的线路和负载调节以及高效率 (> 90%)。 电压模式控制提供较短的最小接通时间,从而实现了输入和输出电压间的最宽比率。
内部环路补偿意味着用户无需承担计算环路补偿组件的枯燥工作。 这款稳压器提供有 5V 固定输出和可调输出电压两种选项。 默认开关频率设为
500kHz,这样便可以使用小型外部元件并且能够提供良好的瞬态响应。 此外,还可以使用单个外部电阻在 200kHz 至 1MHz 的范围内对频率进行调节。
内部振荡器可被同步至一个系统时钟或同步至其它稳压器的振荡器。 精密使能输入可实现稳压器控制和系统电源排序的优化。 在关断模式下,稳压器流耗只有 25µA(典型值)。 LM22677
还内置有热关断和限流功能,可防止器件发生意外过载。LM22677 器件是德州仪器 (TI) 的成员 SIMPLE
SWITCHER 系列产品。 SIMPLE SWITCHER 概念使用最少量的外部组件和德州仪器 (TI) WEBENCH 设计工具提供了一套易于使用的完整设计。
为了简化设计,TI 的 WEBENCH 工具包含诸如外部元件计算、电气模拟、散热模拟以及内置电路板等特性。
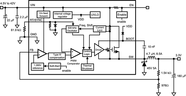
LM22677TJE-ADJ/NOPB 电路图
LM22677TJE-ADJ/NOPB 电路图
LM22677TJE-ADJ/NOPB 相关产品
- 100301QC
- 100304QC
- 100310QC
- 100311QC
- 100313QC
- 100316QC
- 100322QC
- 100329APC
- 100329DC
- 100336DC
- 100336PC
- 100341QC
- 100351DC
- 100351PC
- 100363QC
- 100364QC
- 100370QC
- 100390QC
- 100398QI
- 11AA010T-I/TT
- 11AA160T-I/TT
- 11LC010T-I/TT
- 11LC020T-I/TT
- 11LC040T-E/TT
- 11LC160T-E/TT
- 1ED020I12-F
- 2304NZGI-1LF
- 23A640-I/SN
- 23K256-I/SN
- 23K256-I/ST

搜索
发布采购