更新日期:2024-04-01 00:04:00
产品简介:航天级、双路、32V、700kHz 运算放大器
查看详情LM158A MDE 中文资料属性参数
- 现有数量:0现货
- 价格:在售
- 系列:Automotive, AEC-Q100
- 包装:管件
- 产品状态:在售
- 放大器类型:通用
- 电路数:2
- 输出类型:无
- 压摆率:0.3V/μs
- 增益带宽积:700 kHz
- -3db 带宽:-
- 电流 - 输入偏置:50 nA
- 电压 - 输入补偿:-
- 电流 - 供电:1mA
- 电流 - 输出/通道:20 mA
- 电压 - 跨度(最小值):3 V
- 电压 - 跨度(最大值):32 V
- 工作温度:-55°C ~ 125°C(TA)
- 安装类型:表面贴装型
- 封装/外壳:模具
- 供应商器件封装:模具
产品特性
- Available with Radiation SpecificationHigh Dose Rate 100 krad(Si) ELDRS Free 100 krad(Si)
- High Dose Rate 100 krad(Si)
- ELDRS Free 100 krad(Si)
- Internally Frequency Compensated for Unity Gain
- Large DC Voltage Gain: 100 dB
- Wide Bandwidth (Unity Gain): 1 MH z(Temperature Compensated)
- Wide Power Supply Range:Single Supply: 3V to 32V Or Dual Supplies: ±1.5V to ±16V
- Single Supply: 3V to 32V
- Or Dual Supplies: ±1.5V to ±16V
- Very Low Supply Current Drain (500 μA) − Essentially Independent of Supply Voltage
- Low Input Offset Voltage: 2 mV
- Input Common-mode Voltage Range Includes Ground
- Differential Input Voltage Range Equal to the Power Supply Voltage
- Large Output Voltage Swing: 0V to V+ − 1.5V
产品概述
The LM158 series consists of two independent, high gain, internally frequency compensated
operational amplifiers which were designed specifically to operate from a single power supply over
a wide range of voltages. Operation from split power supplies is also possible and the low power
supply current drain is independent of the magnitude of the power supply voltage.Application areas include transducer amplifiers, dc gain blocks and all the conventional
op amp circuits which now can be more easily implemented in single power supply systems. For
example, the LM158 series can be directly operated off of the standard +5V power supply voltage
which is used in digital systems and will easily provide the required interface electronics without
requiring the additional ±15V power supplies.
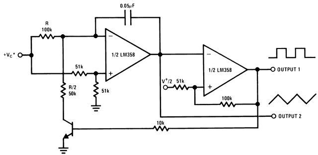
LM158A MDE 电路图
LM158A MDE 电路图
LM158A MDE 相关产品
- 5962-87738012A
- 5962-88513012A
- 5962-8851302HA
- 5962-8856501CA
- 5962-8859301M2A
- 5962-8872101PA
- 5962-8954401PA
- 5962-89641012A
- 5962-9098001MXA
- 5962-9201301MEA
- 5962-9313001MPA
- 5962-9452101M2A
- 5962-9457201MEA
- 5962-9457203MPA
- 5962-9851501QPA
- 77043012A
- 8102302PA
- 81023052A
- 81023062A
- 8102306CA
- ACPL-785E
- ACPL-785E-200
- AD524SD/883B
- AD524SE/883B
- AD549SH/883B
- AD603SQ/883B
- AD624SD/883B
- AD625SD/883B
- AD640TD/883B
- AD684SQ/883B

搜索
发布采购