更新日期:2024-04-01 00:04:00
产品简介:军用级、双通道、30V、4MHz、FET 输入运算放大器
查看详情LF412 MD8 中文资料属性参数
- 现有数量:0现货1,232Factory
- 价格:在售
- 系列:-
- 包装:管件
- 产品状态:在售
- 放大器类型:J-FET
- 电路数:2
- 输出类型:Push-Pull, No
- 压摆率:8V/μs
- 增益带宽积:2.7 MHz
- -3db 带宽:-
- 电流 - 输入偏置:200 pA
- 电压 - 输入补偿:-
- 电流 - 供电:-
- 电流 - 输出/通道:45 mA
- 电压 - 跨度(最小值):-
- 电压 - 跨度(最大值):36 V
- 工作温度:-55°C ~ 125°C
- 安装类型:表面贴装型
- 封装/外壳:模具
- 供应商器件封装:模具
产品特性
- Input Offset Voltage Drift: 20 μV/°C (Max)
- Low Input Bias Current: 50 pA (Typ)
- Low Input Noise Current: 0.01 pA/√Hz (Typ)
- Wide Gain Bandwidth: 2.7 MHz (Min)
- High Slew Rate: 8V/μs (Min)
- High Input Impedance: 1012Ω
- Low Total Harmonic Distortion <0.02%
- Low 1/f Noise Corner: 50 Hz
- Fast Settling Time to 0.01%: 2 μs
产品概述
This device is a low cost, high speed, JFET input operational amplifier with very low
input offset voltage and ensured input offset voltage drift. It requires low supply current yet
maintains a large gain bandwidth product and fast slew rate. In addition, well matched high voltage
JFET input devices provide very low input bias and offset currents. The LF412 dual is pin
compatible with the LM1558, allowing designers to immediately upgrade the overall performance of
existing designs.This amplifier may be used in applications such as high speed integrators, fast D/A
converters, sample and hold circuits and many other circuits requiring low input offset voltage and
drift, low input bias current, high input impedance, high slew rate and wide bandwidth.
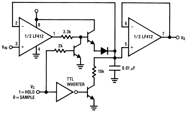
LF412 MD8 电路图
LF412 MD8 电路图
LF412 MD8 相关产品
- 5962-87738012A
- 5962-88513012A
- 5962-8851302HA
- 5962-8856501CA
- 5962-8859301M2A
- 5962-8872101PA
- 5962-8954401PA
- 5962-89641012A
- 5962-9098001MXA
- 5962-9201301MEA
- 5962-9313001MPA
- 5962-9452101M2A
- 5962-9457201MEA
- 5962-9457203MPA
- 5962-9851501QPA
- 77043012A
- 8102302PA
- 81023052A
- 81023062A
- 8102306CA
- ACPL-785E
- ACPL-785E-200
- AD524SD/883B
- AD524SE/883B
- AD549SH/883B
- AD603SQ/883B
- AD624SD/883B
- AD625SD/883B
- AD640TD/883B
- AD684SQ/883B

搜索
发布采购