更新日期:2024-04-01 00:04:00
产品简介:符合 DB2000QL 标准、适用于第 1 代到第 5 代 PCIe® 的 20 路输出时钟缓冲器
查看详情CDCDB2000NPPR 供应商
- 公司
- 型号
- 品牌
- 封装/批号
- 数量
- 地区
- 日期
- 说明
- 询价
-
TI
-
原厂原装
22+ -
3288
-
上海市
-
-
-
一级代理原装
-
TI
-
-
23+ -
8000
-
上海市
-
-
-
原厂原装假一赔十
CDCDB2000NPPR 中文资料属性参数
- 现有数量:3,000现货
- 价格:1 : ¥48.49000剪切带(CT)3,000 : ¥27.42716卷带(TR)
- 系列:-
- 包装:卷带(TR)剪切带(CT)? 得捷定制卷带
- 产品状态:在售
- 类型:扇出缓冲器(分配)
- 电路数:1
- 比率 - 输入:输出:1:20
- 差分 - 输入:输出:是/是
- 输入:HCSL
- 输出:HCSL
- 频率 - 最大值:250 MHz
- 电压 - 供电:3.135V ~ 3.465V
- 工作温度:-40°C ~ 85°C(TA)
- 安装类型:表面贴装型
- 封装/外壳:80-VFLGA 裸露焊盘
- 供应商器件封装:80-TLGA(6x6)
产品特性
- 具有集成 85Ω 输出终端的 20 LP-HCSL 输出
- 8 硬件输出使能端 (OE#) 控制装置
- 使用 DB2000QL 滤波器之后的附加相位抖动:< 0.08ps rms
- 支持 PCIe 第 4 代和第 5 代常见时钟 (CC) 频率和单独基准 (IR) 架构 与扩频兼容
- 与扩频兼容
- 周期到周期抖动:< 50ps
- 输出到输出偏斜:< 50ps
- 输入到输出延迟:< 3ns
- 3.3V 内核和 IO 电源电压
- 硬件控制的低功耗模式 (PD#)
- 用于在 PD# 模式下进行输出控制的边带接口 (SBI)
- 9 个可选 SMBus 地址
- 功耗:< 600mW
- 6mm × 6mm,80 引脚 TLGA/GQFN 封装
产品概述
CDCDB2000 是一款符合 DB2000QL 标准的 20 输出 LP-HCSL 时钟缓冲器,能够为 PCIe 第 1 代到第 5 代、QuickPath Interconnect (QPI)、UPI、SAS 和 SATA 接口分配参考时钟。使用 SMBus、SBI 和 8 输出使能引脚,可以单独配置和控制所有 20 个输出。CDCDB2000 是一个 DB2000QL 衍生缓冲器,达到或超过 DB2000QL 规格中的系统参数。CDCDB2000 采用具有 80 个引线的 6mm × 6mm TLGA/GQFN 封装。
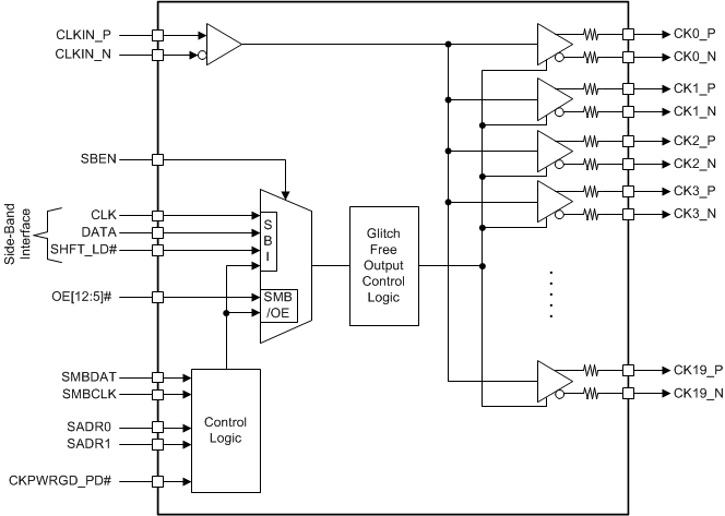
CDCDB2000NPPR 电路图
CDCDB2000NPPR 电路图
CDCDB2000NPPR 相关产品
- 1339-31DVGI8
- 2305A-1HDCG
- 2305NZ-1HDCG
- 2309A-1HDCG
- 308RILF
- 49FCT805BTQG
- 524MILFT
- 553MLFT
- 557M-01LFT
- 5V41065PGGI
- 5V41201PGGI
- 5V41236PGGI
- 5V49EE501NLGI
- 5V49EE902NLGI
- 6V49205BNLGI
- 74FCT3807AQG8
- 74FCT3807EPYGI
- 8102101FA
- 82V3391BEQG
- 83PN156DKILF
- 83PR226BKI-01LF
- 843002AKI-41LF
- 8442BYILF
- 844N255AKILF
- 8516FYILFT
- 8535AGI-21LF
- 8538BG-31LF
- 8538BG-31LFT
- 853S006AGILF
- 8N3S271KC-0029CDI

搜索
发布采购