- 封装:49-UFBGA,DSBGA
- RoHS:无铅 / 符合限制有害物质指令(RoHS)规范要求
- 包装方式:Digi-Reel®
- 参考价格:$4.7475-$6.48
更新日期:2024-04-01 00:04:00
产品简介:具有双输入、电源路径和 USB 检测功能的 I2C 单节 2.5A 降压电池充电器
查看详情- 封装:49-UFBGA,DSBGA
- RoHS:无铅 / 符合限制有害物质指令(RoHS)规范要求
- 包装方式:Digi-Reel®
- 参考价格:$4.7475-$6.48
BQ24160YFFT 供应商
- 公司
- 型号
- 品牌
- 封装/批号
- 数量
- 地区
- 日期
- 说明
- 询价
-
TI
-
原厂原装
22+ -
3288
-
上海市
-
-
-
一级代理原装
-
TI
-
原厂原装
2318+ -
9200
-
合肥
-
-
-
科大讯飞战略投资企业
BQ24160YFFT 中文资料属性参数
- 标准包装:1
- 类别:集成电路 (IC)
- 家庭:PMIC - 电池管理
- 系列:-
- 功能:充电管理
- 电池化学:锂离子(Li-Ion)、锂聚合物(Li-Pol)
- 电源电压:4.2 V ~ 10 V
- 工作温度:-40°C ~ 85°C
- 安装类型:表面贴装
- 封装/外壳:49-UFBGA,DSBGA
- 供应商设备封装:49-DSBGA(3x3)
- 包装:®
- 其它名称:296-30164-6
产品特性
- 具有独立电源路径控制的高效开关模式充电器 从深度放电电池或者在无电池的情况下快速启动系统
- 从深度放电电池或者在无电池的情况下快速启动系统
- 与 BQ27530 搭配使用时可与 MaxLife™ 技术兼容,从而实现更快的充电速度
- 双输入、集成式 FET 充电器,充电电流高达 2.5A 20V 输入额定值,具有过压保护 (OVP) USB 输入为 6.5V,电流高达 1.5A IN 输入为 10.5V,电流高达 2.5A(BQ24160、BQ24160A、BQ24161、BQ24163) IN 输入为 6.5V,电流高达 2.5A (BQ24168)
- 20V 输入额定值,具有过压保护 (OVP) USB 输入为 6.5V,电流高达 1.5A IN 输入为 10.5V,电流高达 2.5A(BQ24160、BQ24160A、BQ24161、BQ24163) IN 输入为 6.5V,电流高达 2.5A (BQ24168)
- USB 输入为 6.5V,电流高达 1.5A
- IN 输入为 10.5V,电流高达 2.5A(BQ24160、BQ24160A、BQ24161、BQ24163)
- IN 输入为 6.5V,电流高达 2.5A (BQ24168)
- 安全且准确的电池管理功能 电池调节精度为 1% 充电电流精度为 10%
- 电池调节精度为 1%
- 充电电流精度为 10%
- 可使用 I2C 接口对充电参数编程
- 基于电压的 NTC 监控输入 符合 JEITA 标准(BQ24160、BQ24160A、BQ24161B、BQ24163、BQ24168)
- 符合 JEITA 标准(BQ24160、BQ24160A、BQ24161B、BQ24163、BQ24168)
- 采用小型 2.8mm × 2.8mm 49 焊球 WCSP 或 4mm × 4mm VQFN-24 封装
产品概述
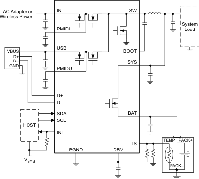
BQ24160、BQ24160A、BQ24161、BQ24161B、BQ24163 和 BQ24168 是高度集成的单芯锂离子电池充电器和系统电源路径管理器件,旨在用于空间有限且具有高容量电池的便携式应用。此单芯充电器具有双输入,可由 USB 端口或更高功率的输入电源(即交流适配器或无线充电输入)供电,适用于多用途解决方案。这两个输入彼此完全隔离,并可以使用 I2C 接口方便地进行选择。凭借电源路径管理功能,BQ2416xx 能够在对电池进行独立充电的同时通过一个高效的直流/直流转换器为系统供电。电源路径管理架构使该系统能够在电池包有缺陷或缺失的情况下运行,并且即使在电池完全放电或者无电池的情况下也可实现即时系统启动。
BQ24160YFFT 数据手册
数据手册 | 说明 | 数量 | 操作 |
---|---|---|---|
![]() |
IC BATT CHRG MGMT LI-ION 49DSBGA |
52页,2.16M | 查看 |
BQ24160YFFT 电路图

BQ24160YFFT 电路图
BQ24160YFFT 相关产品
- AD7280ABSTZ
- AD7280AWBSTZ
- AD7280AWBSTZ-RL
- AD8280WASTZ
- AD8280WASTZ-RL
- ADP5065ACBZ-1-R7
- BD6041GUL-E2
- BQ2000PW
- BQ2000PWG4
- BQ2000PWR
- BQ2000TPN-B5
- BQ2000TPW
- BQ2000TPWR
- BQ2000TSN-B5TR
- BQ2002CSN
- BQ2002CSNTR
- BQ2002CSNTRG4
- BQ2002DSN
- BQ2002DSNTR
- BQ2002ESN
- BQ2002ESNTR
- BQ2002FSN
- BQ2002FSNTR
- BQ2002GSN
- BQ2002SN
- BQ2002SNG4
- BQ2002SNTR
- BQ2002TSN
- BQ2002TSNTR
- BQ2003PN