更新日期:2024-04-01 00:04:00
产品简介:适用于可穿戴设备光学心率监测和生物传感且具有 FIFO 的超小型集成式 AFE
查看详情AFE4405YZR 供应商
- 公司
- 型号
- 品牌
- 封装/批号
- 数量
- 地区
- 日期
- 说明
- 询价
-
TI
-
原厂原装
22+ -
3288
-
上海市
-
-
-
一级代理原装
-
TI(德州仪器)
-
DSBGA-30
2022+ -
12000
-
上海市
-
-
-
原装可开发票
AFE4405YZR 中文资料属性参数
- 现有数量:2,552现货9,000Factory
- 价格:1 : ¥50.96000剪切带(CT)3,000 : ¥28.85815卷带(TR)
- 系列:-
- 包装:卷带(TR)剪切带(CT)Digi-Reel? 得捷定制卷带
- 产品状态:在售
- 位数:24
- 通道数:2
- 功率 (W):-
- 电压 - 供电,模拟:2V ~ 3.6V
- 电压 - 供电,数字:-
- 安装类型:表面贴装型
- 封装/外壳:30-XFBGA,DSBGA
- 供应商器件封装:30-DSBGA
产品特性
- 发送器: 支持共阳极 LED 配置动态范围:100dB8 位可编程 LED 电流最高达 50mA(可扩展至 100mA)可编程 LED 接通时间同时支持 3 个 LED,适用于优化型血氧饱和度 (SpO2) 测量、心率监测 (HRM) 或多波长 HRM
- 支持共阳极 LED 配置
- 动态范围:100dB
- 8 位可编程 LED 电流最高达 50mA(可扩展至 100mA)
- 可编程 LED 接通时间
- 同时支持 3 个 LED,适用于优化型血氧饱和度 (SpO2) 测量、心率监测 (HRM) 或多波长 HRM
- 接收器: 支持两路时分复用光电二极管输入以 24 位二进制补码格式表示光电二极管的电流输入TIA 输入端的独立直流偏移减法 DAC (±15.75µA 范围),用于每个 LED 和环境ADC 输出端的数字环境减法互阻抗增益:10kΩ 至 2MΩ动态范围:100dB动态节能模式,可使接收器电流降至 200µA
- 支持两路时分复用光电二极管输入
- 以 24 位二进制补码格式表示光电二极管的电流输入
- TIA 输入端的独立直流偏移减法 DAC (±15.75µA 范围),用于每个 LED 和环境
- ADC 输出端的数字环境减法
- 互阻抗增益:10kΩ 至 2MΩ
- 动态范围:100dB
- 动态节能模式,可使接收器电流降至 200µA
- 脉冲频率:5SPS 至 1000SPS
- 灵活的脉冲排序和定时控制
- 灵活的时钟选项: 外部时钟: 4MHz 至 60MHz 输入时钟内部时钟:4MHz 振荡器
- 外部时钟: 4MHz 至 60MHz 输入时钟
- 内部时钟:4MHz 振荡器
- 采样深度为 240 的 FIFO: 可针对各相编程设定分区
- 可针对各相编程设定分区
- I2C、SPI 接口:可通过引脚进行选择
- 工作温度范围:-20°C 至 +70°C
- 2.6mm × 2.1mm DSBGA 封装,0.4mm 间距
- 电源:Rx:2V 至 3.6V;Tx:3V 至 5.25V; IO:1.8V 至 3.6V
产品概述
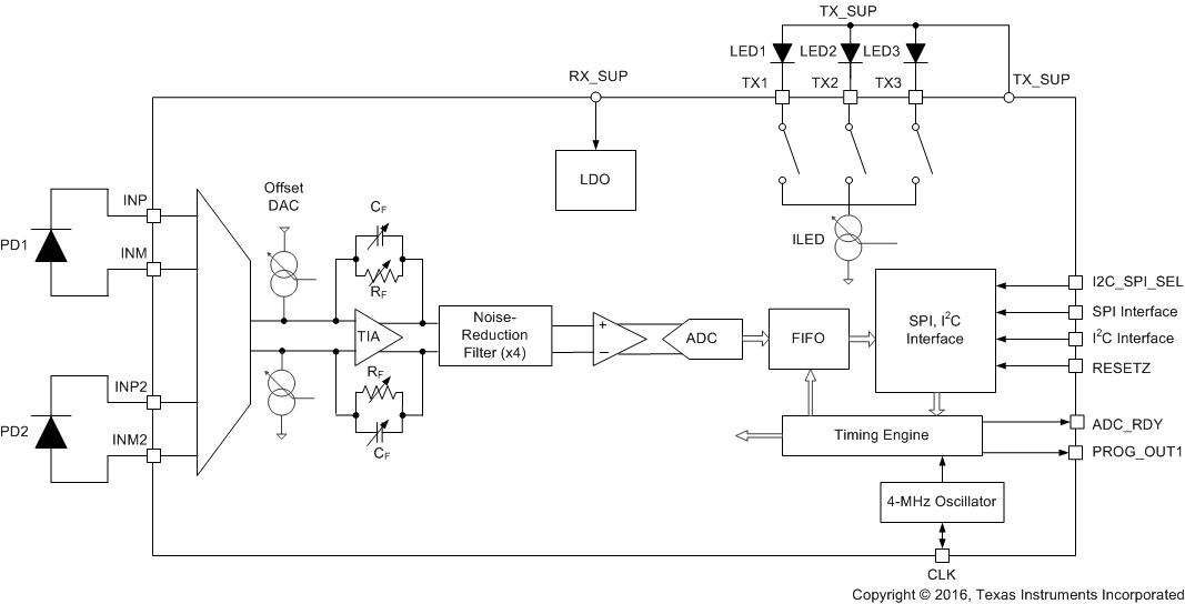
AFE4405 是一款面向光学生物检测 应用的模拟前端 (AFE),例如心率监测 (HRM) 和血氧饱和度
(SpO2) 测量。该器件支持三个开关发光二极管 (LED) 和最多两个光电二极管。光电二极管的电流通过互阻抗放大器 (TIA)
转换为电压,并使用模数转换器 (ADC) 进行数字化。ADC 编码可存储到深度可编程的 234 采样先入先出 (FIFO) 存储块。FIFO
深度可进行适当分区,以满足某些相位必须存储的需求。FIFO 的内容可使用 I2C 或 SPI 接口读出。这款 AFE 还配有带 8
位电流控制的全集成 LED 驱动器。该器件具有宽动态范围的发送和接收电路,有助于感测超小信号电平。如需完整数据表或其他设计资源,请点击:请求
AFE4405
AFE4405YZR 电路图
AFE4405YZR 电路图
AFE4405YZR 相关产品
- 5962-0720401VXC
- 5962-0720801VXC
- 5962-87802012A
- 5962-9152101MXA
- 5962-9961601HXA
- 6PA3100IRHBRQ1
- AD2S1210SST-EP-RL7
- AD2S1210WDSTZ
- AD2S80ATD/B
- AD3421QRWERQ1
- AD3421QRWETQ1
- AD5122ABCPZ100-RL7
- AD5122BCPZ100-RL7
- AD5122BRUZ10
- AD5123BCPZ100-RL7
- AD5142BCPZ10-RL7
- AD5235BRU25-EP-RL7
- AD5317RBRUZ
- AD5317RBRUZ-RL7
- AD5372BCPZ
- AD5623RBCPZ-5REEL7
- AD5628BCBZ-1-RL7
- AD5668BCPZ-1500RL7
- AD5684ARUZ
- AD5684BCPZ-RL7
- AD5684BRUZ-RL7
- AD5686ACPZ-RL7
- AD5686ARUZ
- AD5686BRUZ
- AD5686BRUZ-RL7

搜索
发布采购