更新日期:2024-04-01 00:04:00
产品简介:具有内部 VREF 缓冲器、内部 LDO 和增强型 SPI 的 20 位 500kSPS 单通道 SAR ADC
查看详情ADS8902BRGER 供应商
- 公司
- 型号
- 品牌
- 封装/批号
- 数量
- 地区
- 日期
- 说明
- 询价
-
TI
-
原厂原装
22+ -
3288
-
上海市
-
-
-
一级代理原装
-
TI/德州仪器
-
VQFN24
21+ -
10000
-
杭州
-
-
-
只做原装现货,大量现货热卖
-
TI(德州仪器)
-
VQFN-24(4x4)
2022+ -
12000
-
上海市
-
-
-
原装可开发票
ADS8902BRGER 中文资料属性参数
- 现有数量:300现货6,800Factory
- 价格:100 : ¥237.25290卷带(TR)3,000 : ¥203.31875卷带(TR)
- 系列:-
- 包装:卷带(TR)卷带(TR)剪切带(CT)Digi-Reel? 得捷定制卷带
- 产品状态:在售
- 位数:20
- 采样率(每秒):500k
- 输入数:1
- 输入类型:差分
- 数据接口:SPI
- 配置:S/H-ADC
- 比率 - S/H:ADC:1:1
- A/D 转换器数:1
- 架构:SAR
- 参考类型:外部,内部
- 电压 - 供电,模拟:3V ~ 5.5V
- 电压 - 供电,数字:1.65V ~ 5.5V
- 特性:-
- 工作温度:-40°C ~ 125°C
- 封装/外壳:24-VFQFN 裸露焊盘
- 供应商器件封装:24-VQFN(4x4)
- 安装类型:表面贴装型
产品特性
- 分辨率:20 位
- 无延迟输出的高采样率: ADS8900B:1MSPSADS8902B:500kSPSADS8904B:250kSPS
- ADS8900B:1MSPS
- ADS8902B:500kSPS
- ADS8904B:250kSPS
- 集成 LDO 支持低功耗单电源运行
- 无压降的低功耗基准缓冲器
- 出色的交流和直流性能:SNR:104.5dB,THD:–125dBDNL:±0.2ppm、20 位、无丢失码INL:±1ppm
- SNR:104.5dB,THD:–125dB
- DNL:±0.2ppm、20 位、无丢失码
- INL:±1ppm
- 宽输入范围:单极差分输入范围:±VREFVREF 输入范围:2.5V 至 5V
- 单极差分输入范围:±VREF
- VREF 输入范围:2.5V 至 5V
- 增强型 SPI 数字接口 接口 SCLK:1MSPS 时为 22MHz。可配置的数据奇偶校验输出。
- 接口 SCLK:1MSPS 时为 22MHz。
- 可配置的数据奇偶校验输出。
- 扩展温度范围:-40°C 至 +125°C
- 小型封装:4mm × 4mm 超薄四方扁平无引线 (VQFN) 封装
产品概述
ADS8900B、ADS8902B 和 ADS8904B (ADS890xB) 属于引脚对引脚兼容的高速、单通道、高精度、基于 20
位逐次逼近型寄存器 (SAR) 的模数转换器 (ADCs) 系列,且带有集成式基准缓冲器和集成式低压差稳压器 (LDO)。该器件系列包括 ADS891xB(18 位)和 ADS892xB(16
位)这两种分辨率型号。 借助 TI 的增强型 SPI 特性,ADS89xxB 提高模拟性能,同时保持高分辨率数据传输。增强型 SPI 支持 ADS89xxB
以较低时钟速度实现高吞吐量,从而简化板布局并降低系统成本。增强型 SPI 也简化了主机对数据的计时,从而使其成为 包含 FPGA、DSP 的应用的 理想选择。ADS89xxB 兼容标准 SPI
接口。 ADS89xxB 具有内部数据奇偶校验功能,可以将其附加到 ADC 数据输出。主机使用奇偶校验位进行的 ADC 数据验证提高了系统可靠性。
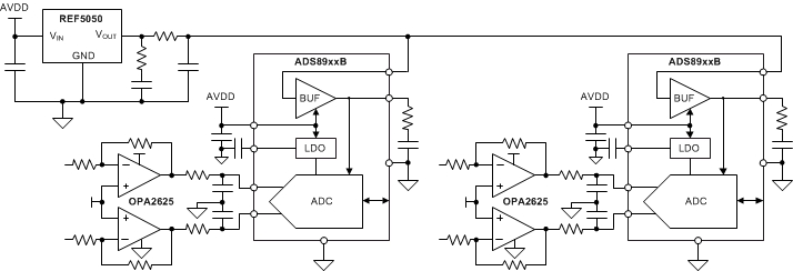
ADS8902BRGER 电路图
ADS8902BRGER 电路图
ADS8902BRGER 相关产品
- 5962-0720401VXC
- 5962-0720801VXC
- 5962-87802012A
- 5962-9152101MXA
- 5962-9961601HXA
- 6PA3100IRHBRQ1
- AD2S1210SST-EP-RL7
- AD2S1210WDSTZ
- AD2S80ATD/B
- AD3421QRWERQ1
- AD3421QRWETQ1
- AD5122ABCPZ100-RL7
- AD5122BCPZ100-RL7
- AD5122BRUZ10
- AD5123BCPZ100-RL7
- AD5142BCPZ10-RL7
- AD5235BRU25-EP-RL7
- AD5317RBRUZ
- AD5317RBRUZ-RL7
- AD5372BCPZ
- AD5623RBCPZ-5REEL7
- AD5628BCBZ-1-RL7
- AD5668BCPZ-1500RL7
- AD5684ARUZ
- AD5684BCPZ-RL7
- AD5684BRUZ-RL7
- AD5686ACPZ-RL7
- AD5686ARUZ
- AD5686BRUZ
- AD5686BRUZ-RL7

搜索
发布采购