更新日期:2024-04-01 00:04:00
产品简介:车用 10 位、1 MSPS、4 通道、单端、SAR ADC
查看详情ADS7954QDBTRQ1 供应商
- 公司
- 型号
- 品牌
- 封装/批号
- 数量
- 地区
- 日期
- 说明
- 询价
-
TI
-
原厂原装
22+ -
3288
-
上海市
-
-
-
一级代理原装
-
TI(德州仪器)
-
TSSOP-30
2022+ -
12000
-
上海市
-
-
-
原装可开发票
ADS7954QDBTRQ1 中文资料属性参数
- 现有数量:0现货10,000Factory查看交期
- 价格:2,000 : ¥28.78660卷带(TR)
- 系列:Automotive, AEC-Q100
- 包装:卷带(TR)剪切带(CT)Digi-Reel? 得捷定制卷带
- 产品状态:在售
- 位数:10
- 采样率(每秒):1M
- 输入数:4
- 输入类型:单端
- 数据接口:SPI
- 配置:MUX-PGA-S/H-ADC
- 比率 - S/H:ADC:1:1
- A/D 转换器数:1
- 架构:SAR
- 参考类型:外部
- 电压 - 供电,模拟:2.7V ~ 5.25V
- 电压 - 供电,数字:1.7V ~ 5.25V
- 特性:PGA
- 工作温度:-40°C ~ 125°C
- 封装/外壳:30-TFSOP(0.173",4.40mm 宽)
- 供应商器件封装:30-TSSOP
- 安装类型:表面贴装型
产品特性
- 符合汽车应用要求
- 具有经 AEC-Q100 测试的下列结果:器件温度 1 级:-40°C 至 125°C 的环境运行温度范围 器件人体模型 (HBM) 静电放电 (ESD) 分类等级 H2 器件充电器件模型 (CDM) ESD 分类等级 C4B
- 器件温度 1 级:-40°C 至 125°C 的环境运行温度范围
- 器件人体模型 (HBM) 静电放电 (ESD) 分类等级 H2
- 器件充电器件模型 (CDM) ESD 分类等级 C4B
- 产品系列:8 位,10 位和 12 位分辨率 4 通道、8 通道和 12 通道器件与 16 通道器件均采用相同封装尺寸
- 8 位,10 位和 12 位分辨率
- 4 通道、8 通道和 12 通道器件与 16 通道器件均采用相同封装尺寸
- 1MHz 采样率串行器件
- 模拟电源范围:2.7V 至 5.25V
- I/O 电源范围:1.7V 至 5.25V
- 两个软件可选单极、输入范围: (0V 至 2.5V)或(0V 至 5V)
- (0V 至 2.5V)或(0V 至 5V)
- 针对通道选择的自动和手动模式
- 每通道两个可编程警报级别
- 四个独立可配置通用输入输出 (GPIO) 接口
- 典型功率耗散值:1MSPS 下为 14.5mW (V(+VA) = 5V,(+VBD) = 3V)
- 断电电流 (1μA)
- 30 引脚和 38 引脚薄型小外形尺寸 (TSSOP) 封装
- 车载系统
- 电源监控
- 电池供电系统
- 高速、数据采集系统
产品概述
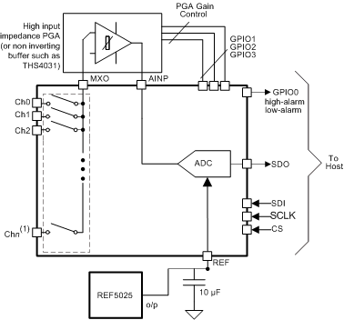
ADS79xx-Q1 器件系列由多通道 8 位,10 位和 12 位模数转换器 (ADC) 组成。 此器件包括一个基于电容器的逐次逼近寄存器 (SAR) ADC,此 ADC 支持固有的采样保持。 多特性和出色性能使得 ADS79xx-Q1 器件可用于需要对多条通道进行监控的广泛应用。ADS79xx-Q1 器件在 2.7V 至 5.25V 的宽模拟电源范围内运行。由于功耗极低,这些器件非常适合于电池供电和隔离式电源供电的应用。 4 通道和 8 通道器件采用 30 引脚 TSSOP 封装。 12 通道和 16 通道器件采用 38 引脚 TSSOP 封装。
ADS7954QDBTRQ1 数据手册
| 数据手册 | 说明 | 数量 | 操作 |
|---|---|---|---|
ADS7954QDBTRQ1
|
10 Bit Analog to Digital Converter 4 Input 1 SAR 30-TSSOP |
52页,1.59M | 查看 |
ADS7954QDBTRQ1 电路图
ADS7954QDBTRQ1 电路图
ADS7954QDBTRQ1 相关产品
- 5962-0720401VXC
- 5962-0720801VXC
- 5962-87802012A
- 5962-9152101MXA
- 5962-9961601HXA
- 6PA3100IRHBRQ1
- AD2S1210SST-EP-RL7
- AD2S1210WDSTZ
- AD2S80ATD/B
- AD3421QRWERQ1
- AD3421QRWETQ1
- AD5122ABCPZ100-RL7
- AD5122BCPZ100-RL7
- AD5122BRUZ10
- AD5123BCPZ100-RL7
- AD5142BCPZ10-RL7
- AD5235BRU25-EP-RL7
- AD5317RBRUZ
- AD5317RBRUZ-RL7
- AD5372BCPZ
- AD5623RBCPZ-5REEL7
- AD5628BCBZ-1-RL7
- AD5668BCPZ-1500RL7
- AD5684ARUZ
- AD5684BCPZ-RL7
- AD5684BRUZ-RL7
- AD5686ACPZ-RL7
- AD5686ARUZ
- AD5686BRUZ
- AD5686BRUZ-RL7

搜索
发布采购
ADS7954QDBTRQ1