更新日期:2024-04-01 00:04:00
产品简介:8 位,5us 四路 DAC,并行输入、单/双电源
查看详情5962-87802012C 供应商
- 公司
- 型号
- 品牌
- 封装/批号
- 数量
- 地区
- 日期
- 说明
- 询价
-
Texas Instruments
-
LCCC20
21+ -
352
-
上海市
-
-
-
一级代理原装
5962-87802012C 中文资料属性参数
- 制造商:Maxim Integrated Products
- 转换器数量:4
- DAC 输出端数量:4
- 分辨率:8 bit
- 接口类型:Parallel
- 稳定时间:4 us
- 最大工作温度:+ 125 C
- 安装风格:SMD/SMT
- 封装 / 箱体:LCC
- 最小工作温度:- 55 C
- 输出类型:Voltage
- Supply Voltage - Max:15.75 V
- Supply Voltage - Min:14.25 V
- 电压参考:External
产品特性
- Four 8-Bit D/A Converters
- Microprocessor Compatible
- TTL/CMOS Compatible
- Single Supply Operation Possible
- CMOS Technology
- Applications Process Control Automatic Test Equipment Automatic Calibration of Large System Parameters, e.g. Gain/Offset
- Process Control
- Automatic Test Equipment
- Automatic Calibration of Large System Parameters, e.g. Gain/Offset
产品概述
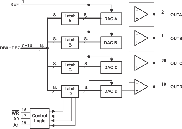
The TLC7226C, TLC7226I, and TLC7226M consist of four 8-bit voltage-output digital-to-analog converters (DACs) with output buffer amplifiers and interface logic on a single monolithic chip.Separate on-chip latches are provided for each of the four DACs. Data is transferred into one of these data latches through a common 8-bit TTL/CMOS-compatible 5-V input port. Control inputs A0 and A1 determine which DAC is loaded when WR goes low. The control logic is speed compatible with most 8-bit microprocessors.Each DAC includes an output buffer amplifier capable of sourcing up to 5 mA of output current.The TLC7226 performance is specified for input reference voltages from 2 V to VDD 4 V with dual supplies. The voltage mode configuration of the DACs allows the TLC7226 to be operated from a single power supply rail at a reference of 10 V.The TLC7226 is fabricated in a LinBiCMOS™ process that has been specifically developed to allow high-speed digital logic circuits and precision analog circuits to be integrated on the same chip. The TLC7226 has a common 8-bit data bus with individual DAC latches. This provides a versatile control architecture for simple interface to microprocessors. All latch-enable signals are level triggered.Combining four DACs, four operational amplifiers, and interface logic into either a 0.3-inch wide, 20-terminal dual-in-line IC (DIP) or a small 20-terminal small-outline IC (SOIC) allows a dramatic reduction in board space requirements and offers increased reliability in systems using multiple converters. The Leadless Ceramic Chip Carrier (LCCC) package provides for operation at military temperature range. The pinout is aimed at optimizing board layout with all of the analog inputs and outputs at one end of the package and all of the digital inputs at the other.The TLC7226C is characterized for operation from 0°C to 70°C. The TLC7226I is characterized for operation from 25°C to 85°C. The TLC7226M is characterized for operation from 55°C to 125°C.
5962-87802012C 电路图
5962-87802012C 电路图
5962-87802012C 相关产品
- 100301QC
- 100304QC
- 100310QC
- 100311QC
- 100313QC
- 100316QC
- 100322QC
- 100329APC
- 100329DC
- 100336DC
- 100336PC
- 100341QC
- 100351DC
- 100351PC
- 100363QC
- 100364QC
- 100370QC
- 100390QC
- 100398QI
- 11AA010T-I/TT
- 11AA160T-I/TT
- 11LC010T-I/TT
- 11LC020T-I/TT
- 11LC040T-E/TT
- 11LC160T-E/TT
- 1ED020I12-F
- 2304NZGI-1LF
- 23A640-I/SN
- 23K256-I/SN
- 23K256-I/ST

搜索
发布采购