更新日期:2024-04-01 00:04:00
产品简介:军用级 C33 浮点 DSP - 陶瓷封装
查看详情5962-0053901QYA 供应商
- 公司
- 型号
- 品牌
- 封装/批号
- 数量
- 地区
- 日期
- 说明
- 询价
-
TI
-
CQFP
21+ -
100
-
上海市
-
-
-
原装现货,品质为先,请来电垂询!
-
TI代理
-
原厂封装
23+ -
15000
-
上海市
-
-
-
中国区代理原装现货热卖特价
5962-0053901QYA 中文资料属性参数
- 现有数量:0现货230Factory
- 价格:在售
- 系列:*
- 包装:托盘
- 产品状态:在售
- 类型:-
- 接口:-
- 时钟速率:-
- 非易失性存储器:-
- 片载 RAM:-
- 电压 - I/O:-
- 电压 - 内核:-
- 工作温度:-
- 安装类型:-
- 封装/外壳:-
- 供应商器件封装:-
产品特性
- High-Performance Floating-Point Digital Signal Processor (DSP) SMx320VC33-150 13-ns Instruction Cycle Time 150 Million Floating-Point Operations per Second (MFLOPS) 75 Million Instructions per Second (MIPS)
- SMx320VC33-150 13-ns Instruction Cycle Time 150 Million Floating-Point Operations per Second (MFLOPS) 75 Million Instructions per Second (MIPS)
- 13-ns Instruction Cycle Time
- 150 Million Floating-Point Operations per Second (MFLOPS)
- 75 Million Instructions per Second (MIPS)
- 34K × 32-Bit (1.1-Mbit) On-Chip Words of Dual- Access Static Random-Access Memory (SRAM) Configured in 2 × 16K plus 2 × 1K Blocks to Improve Internal Performance
- x5 Phase-Locked Loop (PLL) Clock Generator
- Very-Low Power: <200 mW at 150 MFLOPS
- 32-Bit High-Performance CPU
- 16-/32-Bit Integer and 32-/40-Bit Floating-Point Operations
- Four Internally Decoded Page Strobes to Simplify Interface to I/O and Memory Devices
- Boot-Program Loader
- EDGEMODE Selectable External Interrupts
- 32-Bit Instruction Word, 24-Bit Addresses
- Eight Extended-Precision Registers
- Fabricated Using the 0.18-µm (leff Effective Gate Length) TImeline™ Technology by Texas Instruments
- On-Chip Scan-Based Emulation Logic, IEEE Std 1149.1 (JTAG)
- On-Chip Memory-Mapped Peripherals: One Serial Port Two 32-Bit Timers Direct Memory Access (DMA) Coprocessor for Concurrent I/O and CPU Operation
- One Serial Port
- Two 32-Bit Timers
- Direct Memory Access (DMA) Coprocessor for Concurrent I/O and CPU Operation
- 164-Pin Low-Profile Quad Flatpack (HFG Suffix)
- 144-Pin Non-Hermetic Ceramic Ball Grid Array (CBGA) (GNM Suffix)
- Two Address Generators With Eight Auxiliary Registers and Two Auxiliary Register Arithmetic Units (ARAUs)
- Two Low-Power Modes
- Two- and Three-Operand Instructions
- Parallel Arithmetic/Logic Unit (ALU) and Multiplier Execution in a Single Cycle
- Block-Repeat Capability
- Zero-Overhead Loops With Single-Cycle Branches
- Conditional Calls and Returns
- Interlocked Instructions for Multiprocessing Support
- Bus-Control Registers Configure Strobe-Control Wait-State Generation
- 1.8-V (Core) and 3.3-V (I/O) Supply Voltages
产品概述
The SMx320VC33 DSP is a 32-bit, floating-point processor manufactured in 0.18-µm
four-level-metal CMOS (TImeline) technology. The SMx320VC33 is part of the
SM320C3x™ generation of DSPs from Texas
Instruments. The SM320C3x internal busing and special digital-signal-processing instruction set have
the speed and flexibility to execute up to 150 MFLOPS. The SMx320VC33 optimizes speed by
implementing functions in hardware that other processors implement through software or microcode.
This hardware-intensive approach provides performance previously unavailable on a single
chip.The SMx320VC33 can perform parallel multiply and ALU operations on integer or
floating-point data in a single cycle. Each processor also possesses a general-purpose register
file, a program cache, dedicated ARAUs, internal dual-access memories, one DMA channel supporting
concurrent I/O, and a short machine-cycle time. These features result in high performance and ease
of use. General-purpose applications are greatly enhanced by the large address space,
multiprocessor interface, internally and externally generated wait states, one external interface
port, two timers, one serial port, and multiple-interrupt structure.The SM320C3x supports a wide variety of system applications from host processor to
dedicated coprocessor. High-level-language support is easily implemented through a register-based
architecture, large address space, powerful addressing modes, flexible instruction set, and
well-supported floating-point arithmetic. The SM/SMJ320VC33 is a superset of the TMS320C31. Designers now have an additional 1Mb
of on-chip SRAM, a maximum throughput of 150 MFLOPS, and several I/O enhancements that allow easy
upgrades to current systems or creation of new baselines. This data sheet provides information
required to fully use the new features of the SM/SMJ320VC33 device. For general TMS320C3x
architecture and programming information, see the TMS320C3x Users Guide (SPRU031).The SMx320VC33 device is packaged in 164-pin low-profile quad flatpacks (HFG suffix) and
in 144-ball fine pitch ball grid arrays (GNL and GNM suffix).
5962-0053901QYA 数据手册
| 数据手册 | 说明 | 数量 | 操作 |
|---|---|---|---|
5962-0053901QYA
|
DIGITAL SIGNAL PROCESSOR |
54 Pages页,615K | 查看 |
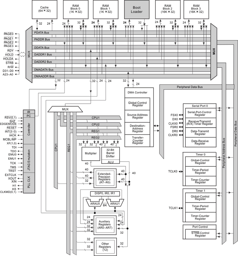
5962-0053901QYA 电路图
5962-0053901QYA 电路图
5962-0053901QYA 相关产品
- 14305R-2000
- 3530ECUSAGRM
- 5CEBA2F23C8N
- 5CEBA2U15C6N
- 5CEBA2U15C8N
- 5CEBA2U15I7N
- 5CEBA2U19C8N
- 5CEBA4U15C7N
- 5CEBA4U15C8N
- 5CEBA4U19C7N
- 5CEBA5U19C8N
- 5CEBA7F31C8N
- 5CEBA9F23C7N
- 5CEBA9F23C8N
- 5CEBA9F31C7N
- 5CEFA2F23C6N
- 5CEFA4F23C7N
- 5CEFA4F23I7N
- 5CEFA4U19C6N
- 5CEFA4U19C8N
- 5CEFA5F23C6N
- 5CEFA5F23I7N
- 5CEFA5U19C7N
- 5CEFA7F23C6N
- 5CEFA7F23C7N
- 5CEFA7F27I7N
- 5CEFA7F31C7N
- 5CEFA7F31I7N
- 5CEFA7U19A7N
- 5CEFA9F23C7N

搜索
发布采购
5962-0053901QYA